
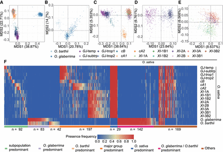
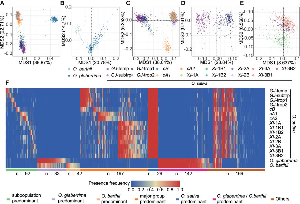
PAVs of ONGs reviews population structure and subpopulation differences. (cA) circum-Aus; (cB) circum-Basmati; (GJ) Geng-japonica, for which (trop) tropical, (subtrp) subtropical, and (temp) temperate; and (XI) Xian-indica. (A,E) Multidimensional scaling plots for all accessions of O. sativa, O. glaberrima, and O. barthii (A); O. sativa (B); O. glaberrima and O. barthii (C); GJ groups of O. sativa (D); XI groups of O. sativa (E). (F) Presence frequencies of ONGs (n = 754) plotted by heatmap.











