
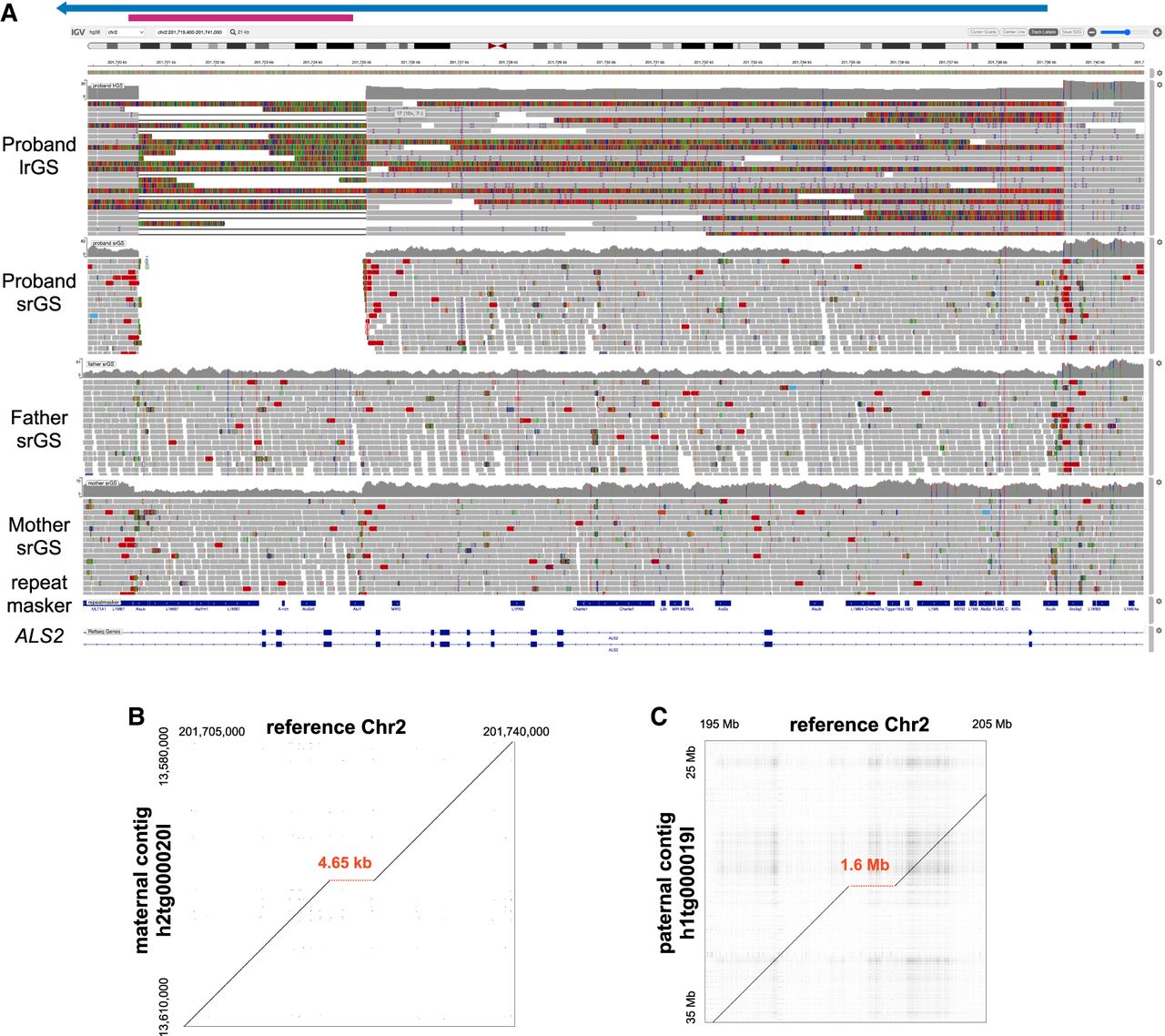
Two ALS2 deletions in trans in proband 2. (A) Visualization of proband and parent reads in IGV (Chr 2:201,719,400–201,741,000) indicate two overlapping deletions in ALS2; a smaller maternal deletion (pink bar) and a larger paternal deletion (blue bar/arrow). Note that the three breakpoints shown here overlap Alu sequence in the RepeatMasker track. Alignment of the proband's assembled maternal (B) or paternal contig (C) versus the reference genome supports the two deletions (red dashed lines).











