
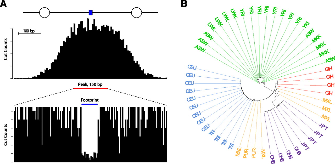
Overview of data used in the analyses. (A) Schematic of the DNase I data. Binding of regulatory proteins to DNA (blue rectangle) results in nucleosome (open circles) displacement and local chromatin remodeling, and these regions are susceptible to cleavage with the endonuclease DNase I. High-throughput sequencing of libraries made from digested nuclei reveals DNase I hypersensitive sites, detectable by increased depth of coverage. Peaks are defined as 150-bp windows centered on the area of maximum cleavage (The ENCODE Project Consortium 2012). Within hypersensitive sites, footprints of regulatory factor binding are observed as decreased cleavage. (B) Unrooted neighbor-joining tree of the 53 unrelated individuals colored by population. Abbreviations are described in Supplemental Table 2.











