
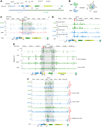
Comparison of Xist locus interactions and chromatin features at the Xic between imprinted and random X inactivation. (A) Schematic representing the linear arrangement of genes across the Xist and Tsix TADs. (B) Diagrammatic representation of hybrid XEN cells derived from a cross between Mus musculus (Mus) and Mus molossinus (Mol) mice. The X Chromosome derived from Mus is the inactive X. (C) Allele-specific 4C interaction profile considering Xist locus as the viewpoint (marked by red arrow) across the X-inactivation center (Xic) in XEN cells (imprinted). Green and blue tracks represent Xi and Xa interaction profiles, respectively. Black boxes below each track denote significant interactions (Q-value <0.01). Delta plots represent the differences in interactions between Xa versus Xi (red peaks–gain of interactions, and blue peaks–loss of interactions in the Xa compared to the Xi). The shaded area highlights differences in interactions between Xi versus Xa in the region encompassing the Xist and Ftx loci. (D) Plots representing interactions profile of the Xist locus across the Xic in Xi (green) and Xa (blue) in XEN cells (4C) versus MEFs (Virtual-4C). The red arrow marks the viewpoint. For virtual 4C analysis, Hi-C data for MEF was used from Du et al. (2024). (E) Plots showing Xi-specific 4C interaction profile considering Xist locus as the viewpoint (marked by red arrow) across the Xic and Xi-specific enrichment of CTCF, RAD21, SMC3 in XEN cells. Black boxes under each track denote significant peaks. 4C contacts overlapping with CTCF and RAD21/SMC3 peaks are highlighted through dotted boxes. (F) Plots showing the ChIP-seq enrichment of H3K27ac in XEN (iXCI) versus MEFs (rXCI) and H3K4me1 in XEN (iXCI) and TSCs (iXCI) in inactive- X (green) and active- X (blue) of the Xic. Black boxes denote significant peaks under each track. ChIP-seq data set for H3K27ac XEN (XiMol XaMus) and H3K27ac MEF were obtained from Du et al. (2024) and H3K4me1 TSC was obtained from Calabrese et al. (2012). The shaded area highlights the enrichment pattern of H3K27ac and H3K4me1. iXCI: imprinted X-Chromosome inactivation; rXCI: random X-Chromosome inactivation.











