
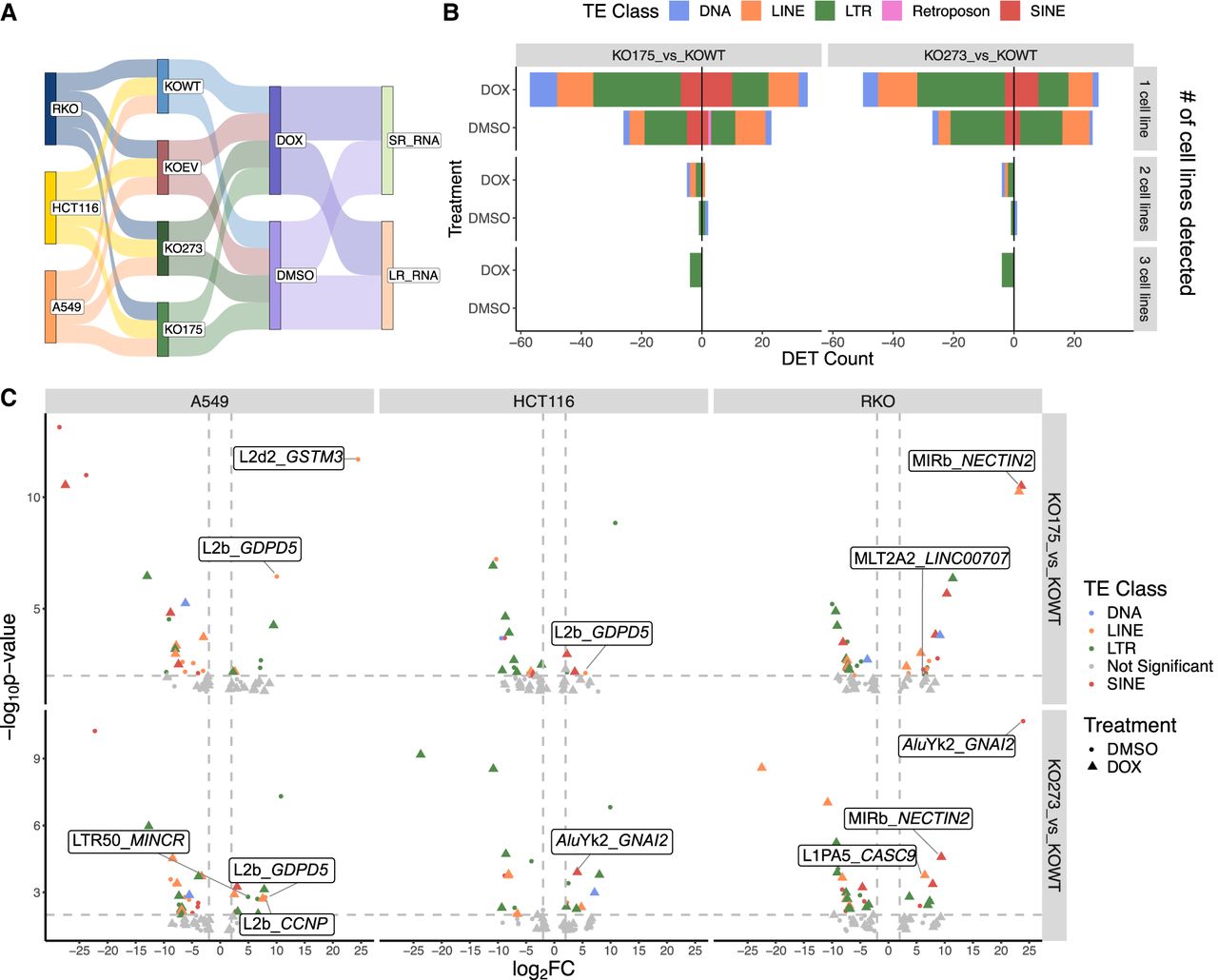
TP53 mutations R175H and R273H affect TE-derived promoter activity in a cell type–specific manner. (A) Schematics of TE-derived transcript experiment design for two TP53 mutants, R175H and R273H. (B) Distribution of numbers of DETs (P value < 0.001) that were up- or downregulated in either mutants, grouped by number of cell lines they were detected in. (C) Volcano plots for mutant specific DETs in each cell line. Labels indicate potential TE promoter and gene for transcripts that are mentioned in the text.











