
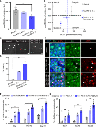
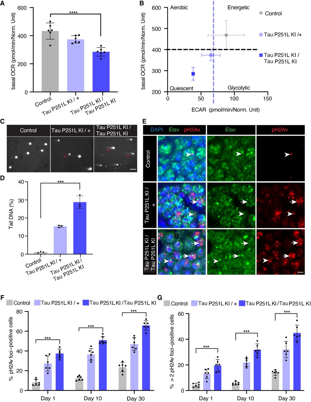
Mitochondrial dysfunction and DNA damage in Tau P251L knock-in brains. (A,B) Decreased oxygen consumption rate (OCR; A) and shift to a quiescent metabolic phenotype as indicated by plotting the OCR versus the extracellular acidification rate (ECAR; B) in homozygous and heterozygous Tau P251L knock-in brains compared with controls. n = 6 per genotype. (C,D) Elevated levels of DNA damage in Tau P251L knock-in brains as indicated by increased tail length (arrowheads) following electrophoresis of nuclei from dissociated brains in the comet assay. n = 3 per genotype. (E) Increase in the number of Kenyon cells neurons (identified by the neuronal marker elav) containing DNA double-strand breaks as marked by pH2Av foci (arrowheads; arrows indicate neuronal nuclei with more than two foci) in histological sections of mushroom bodies (Kenyon cells) from Tau P251L knock-in animals, as quantified in F,G. n = 6 per genotype and time point. Scale bars represent 5 µm. Flies are 10 d old in A–D, 30 d old in E, and the age indicated in the figure labels in F,G. Data are presented as mean ± SD. (***) P < 0.001, one-way ANOVA with Tukey post-hoc analysis.











