
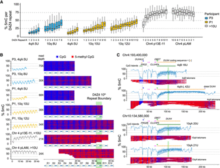
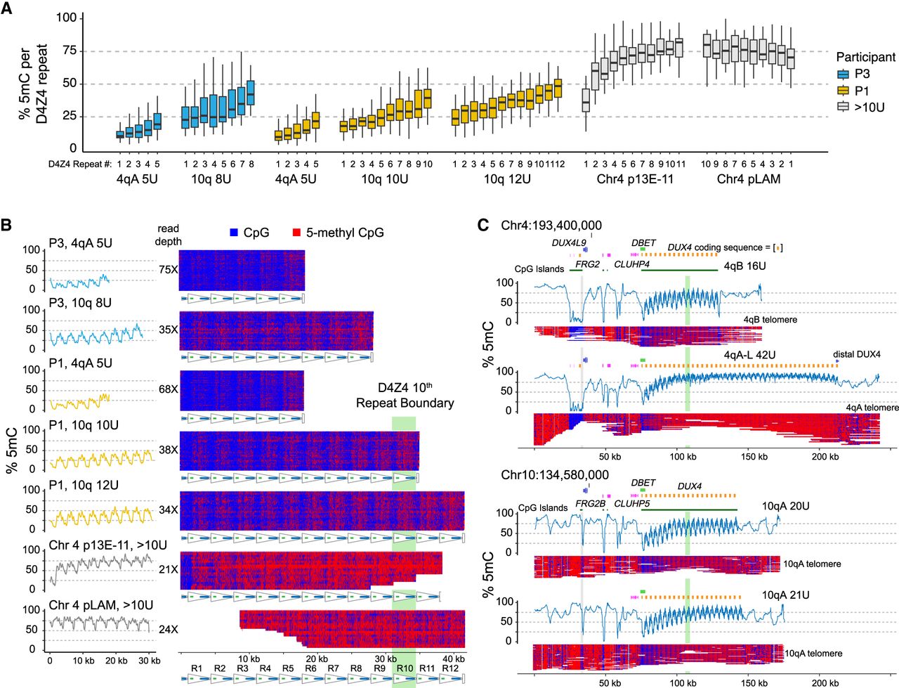
CpG methylation gradients traverse Chr 4q and 10q D4Z4 arrays. (A) Methylation levels of p13E-11 to pLAM targeted reads summarized as % 5mC sites per 3.3 kb KpnI-to-KpnI D4Z4 repeat. Repeat numbering starts at the centromeric end and is reversed for the pLAM (telomeric) reads. (B) Single-read modbamtools plots of reads from (A). The schematic D4Z4 repeats show the CTCF insulator (green) and DUX4 exons (blue), and a green stripe at the 10th centromeric D4Z4 repeat. (C) Alignments and methylation plots of untargeted reads (R10.4.1_e8.2 nanopores) from a control subject (C4) mapped to a 4qB 16U haplotype, 4qA 42U haplotype, 10q 20U haplotype, and 10q 21U haplotype. The gray stripe delineates the start of the syntenic telomeric region shared between 4q and 10q, and the green stripe marks the 10th D4Z4 repeat.











