
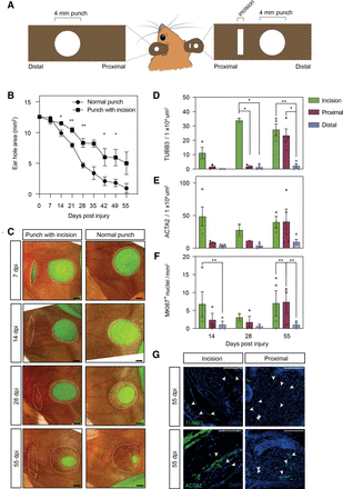
A proximal incision inhibits normal regeneration of an ear punch. (A) Schematic representation of the incision model. (B,C) Quantification of ear hole closure with and without a proximal incision (B). Representative images in C. The dotted line indicates the original amputation plane. Note that regeneration of the ear punch resumes when the proximal incision has closed. (D–F) Quantifications of incision, proximal and distal ear sections stained with a TUBB3 antibody (D), ACTA2 antibody (E), and MKI67 antibody (F). 14 dpi n = 4, 28 dpi n = 3, 55 dpi n = 4. (G) Representative images of nerve cell and vessel staining on incision tissue and proximal ear sections with TUBB3 and ACTA2 antibodies, respectively. All barplots are represented as mean ± SEM, paired t-test. Scale bar: 1 mm (C), 100 μm (G). Asterisks indicate significance ([∗∗] P < 0.01; [∗] P < 0.05). Arrows indicate positive cells.











