
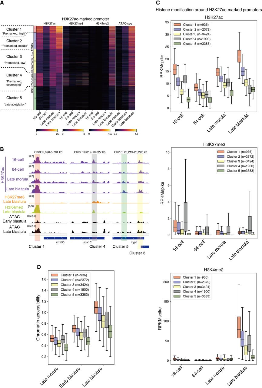
H3K27ac premarking is associated with future gain of histone modifications and accessibility at later stages in medaka. (A) Heatmap showing histone modification enrichments (H3K27ac, H3K27me3, and H3K4me2) and chromatin accessibility (Nakamura et al. 2021) at H3K27ac-marked promoter peaks after clustering. (B) Track views of examples of H3K27ac-marked promoter peaks. The histone modification enrichments after spike-in normalization and chromatin accessibility are shown. Peaks from different clusters are highlighted using different colors. (C) Boxplots showing histone modification levels after spike-in normalization (RPKMspike) in each H3K27ac-marked promoter cluster. The outliers are not shown. (D) Boxplots showing chromatin accessibility around H3K27ac-marked promoters in each cluster.











