
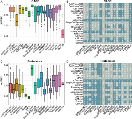
Comparison of AUPRC values of different LR inference methods evaluated using CAGE and proteomics data sets. (A,C) Box plot of the AUPRC values of the methods across all CAGE data sets (A) and proteomics data sets (C). (B,D) Heatmap of statistical significance of difference of AUPRC values between different methods in the benchmarking based on CAGE data (B) and proteomics data (D). 1 represents that the AUPRC values of the method in row are significantly higher than those of the method in column (P < 0.05), otherwise for 0.











