
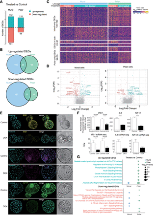
Glucocorticoid exposure induces cell type–specific responses. (A) The number of DEGs between control and glucocorticoid-treated embryos in mural and polar cells. The numbers above and below the x-axis represent the number of up-regulated and down-regulated DEGs in glucocorticoid-exposed embryos, respectively. (B) Venn diagrams of overlapping DEGs identified in mural cells and polar cells. (C) Heatmap showing the DEG expression level for the same groups as in the Venn diagrams in B. Color in the heatmap denotes the z-score of log-transformed TPM normalized expression values. (D) Volcano plot showing the expression fold change and the adjusted P-value (FDR) of treatment-related DEGs in mural and polar cells. The blue dots represent the up-regulated DEGs, and pink dots represent the down-regulated DEGs with glucocorticoid exposure. All significant DEGs associated with glucocorticoid exposure are found in Supplemental Table S3. (E) Validation-selected DEGs in the human embryo. Z-projection of immunofluorescence staining in E7 human embryos for IRS1, IL6, and IGF1R from control and DEX treatment (N = 5–7 embryos/treatment group). (BF) Bright field. Scale bars for all images are set at 50 µm. (F) Quantification of normalized mean fluorescence intensity and TPM values obtained from scRNA-seq. Significance: (****) P < 0.0001 using Student's t-test; (***) FDR < 0.001 and (*) FDR < 0.05 using “MAST” test for immunofluorescence and scRNA-seq, respectively. (G) Pathway enrichment analysis showing statistically significant BioCarta pathways following glucocorticoid exposure. The size of the circle represents the significance of pathways, and the color of the circle represents the lineages from which DEGs are identified.











