
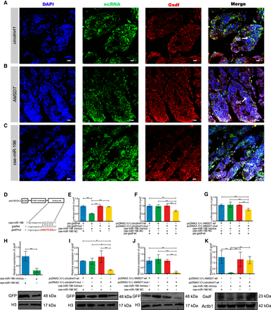
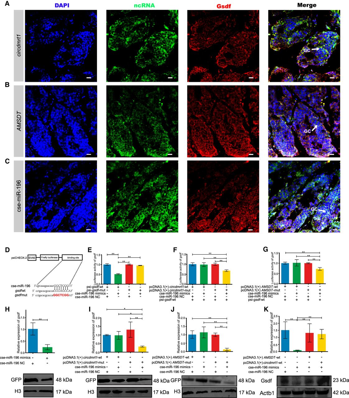
circdmrt1 and AMSDT relieve the repressive effect of cse-miR-196 on gsdf mRNA and protein. (A) Representative images of confocal micrographs of tongue sole testis stained with anti-Gsdf antibody (red), circdmrt1 probe (green), and DAPI (blue). Scale bars represent 10 μm. (B) Representative images of confocal micrographs of tongue sole testis stained with anti-Gsdf antibody (red), AMSDT probe (green), and DAPI (blue). Scale bars represent 10 μm. (C) Representative images of confocal micrographs of tongue sole testis stained with anti-Gsdf antibody (red), cse-miR-196 probe (green), and DAPI (blue). Scale bars represent 10 μm. (D) Putative binding sites of cse-miR-196 on gsdf. (E) Luciferase activity of gsdf-5′-UTR in HEK293T cells transfected with cse-miR-196 mimics. Luciferase activity was normalized to Renilla luciferase activity from HEK293T cell lysate. (F) Luciferase reporter activity of gsdf-5′-UTR in peripheral blood cells of tongue sole with circdmrt1 overexpression. (G) Luciferase reporter activity of gsdf-5′-UTR in peripheral blood cells of tongue sole with AMSDT overexpression. (H) The mRNA and protein levels of gsdf in peripheral blood cells of tongue sole with overexpression of cse-miR-196. (I) The mRNA and protein levels of gsdf in peripheral blood cells of tongue sole with overexpression of circdmrt1. (J) The mRNA and protein levels of gsdf in peripheral blood cells of tongue sole with overexpression of AMSDT. (K) gsdf expression in tongue sole testis transfected with cse-miR-196 mimics alone or cotransfected with circdmrt1 and AMSDT. The transcription levels were normalized to 18S rRNA and Actb1 levels. Data are representative of three independent experiments. Error bars, ±SD. (*) P < 0.05, (**) P < 0.01, two-tailed t-test.











