
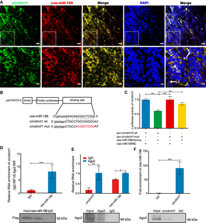
The circdmrt1 physically associates with cse-miR-196. (A) Representative images of confocal micrographs of the subcellular localization and expression of circdmrt1 (green) and cse-miR-196 (red) in tongue sole testis. Nuclei were counterstained with DAPI (blue). The bottom row shows enlargement of the regions outlined in the top row. Scale bars in top rows are 20 μm, and bars in bottom rows are 5 μm. (B) Putative binding sites of cse-miR-196 on circdmrt1. (C) Luciferase activity of circdmrt1 in HEK293T cells transfected with cse-miR-196 mimics. Luciferase activity was normalized to Renilla luciferase activity of circdmrt1. (D) Ago2 immunoprecipitation was executed in HEK293T cells stably expressing Argonaute2 (tongue sole), circdmrt1, and cse-miR-196, followed by qRT-PCR and western blot to detect circdmrt1 (top) and Ago2 protein (bottom), respectively. (E) Ago2 immunoprecipitation was executed in tongue sole testis, followed by qRT-PCR and western blot to detect circdmrt1 (top), cse-miR-196 (top), and Ago2 protein (bottom), respectively. (F) RNA pull-down executed in tongue sole testis, followed by qRT-PCR and western blot to detect the enrichment of cse-miR-196 (top) and Ago2 protein (bottom). The NC and circdmrt1 in the figure represent the circdmrt1-mut negative control and circdmrt1-wt probe captured fraction group, respectively. The error bars in C–F represent SD. (n = 3.) (∗) P < 0.05, (∗∗) P < 0.01, (∗∗∗) P < 0.001, two-tailed t-test.











