
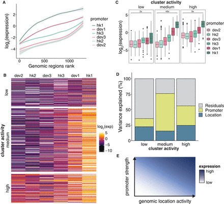
Nonlinear scaling of core promoters by genomic environments. (A) Genomic regions defined by TRIP were sorted by the mean expression of the promoters in each region. The shaded region around the fitted line represents the 95% confidence interval. (B) Heat map in Figure 4E split into three clusters by k-means clustering. Clusters were assigned different activity levels based on the overall expression in the cluster. (C) Expression of core promoters in each genomic cluster. (D) Amount of variance explained by core promoters and genomic locations, respectively, using linear models fit on each genomic cluster, respectively. (E) Summary model of the relationship between core promoter strength and genomic environment activity.











