
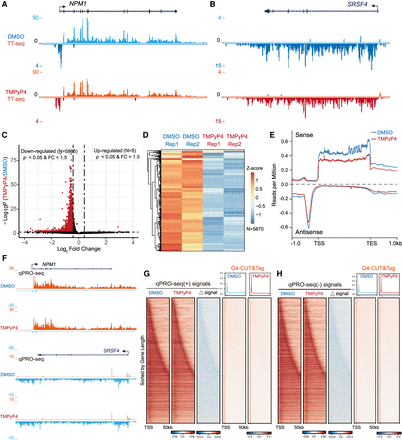
Disruption of G4 dynamics with G4 stabilizing ligands substantially restrains nascent RNA transcription. (A,B) UCSC Genome Browser snapshots of TT-seq tracks with DMSO or TMPyP4 treatment at gene coding regions of NPM1 (A) and SRSF4 (B) show that TMPyP4 down-regulated nascent RNA synthesis. (C,D) Volcano plot (C) and heat map (D) show substantially impaired nascent RNA synthesis in response to 1-h TMPyP4 treatment. A total of 5870 differentially genes (fold change > 1.5 and P < 0.05) were identified by DESeq2 with S2 spike-in controls. (E) Metagene plot analysis of strand-specific TT-seq signals illustrates that TMPyP4 decreased nascent RNA synthesis at the gene body and bidirectional antisense RNA at promoter regions. (F) UCSC Genome Browser tracks of qPRO-seq at NPM1 and SRSF4 loci. (G,H) Heat map and metaplot showing strand-specific qPRO-seq signals and changes of qPRO-seq signals after TMPyP4 treatment. Rows represent genes and are sorted by gene length from shortest to longest. Corresponding G4-CUT&Tag signals are shown on the right sides.











