
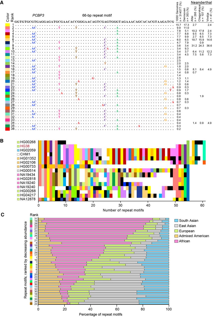
A VNTR in PCBP3 shows repeat motif differences in modern superpopulations. (A) PCBP3 repeat motifs with variable positions highlighted. At left is the assigned color code for each motif. At right is the relative abundance of each motif in the 1000 Genomes Project and in ancient genomes. (B) Composition plot of the PCBP3 VNTR in geographically diverse populations. At the left are listed the genomes from which the allele has been obtained, which were previously sequenced and published (Audano et al. 2019). Black segments in the plot denote motifs with private variants. (C) Cumulative frequency of repeat motifs in PCBP3 across superpopulations. Repeat motifs are ordered by decreasing abundance in the African superpopulation, and numbers on the y-axis correspond to their global ranked abundance.











