
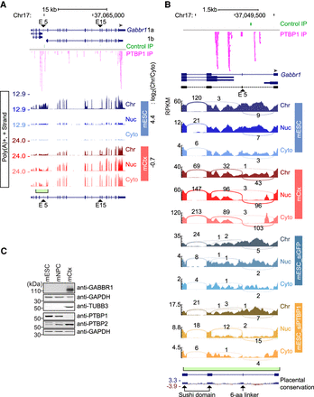
Chromatin enrichment and PTBP1 regulation of Gabbr1 transcripts. (A) Genome browser tracks of Gabbr1 in mESCs and mCtx neurons. PTBP1 iCLIP tags in mESCs are plotted above in pink. The y-axis indicates the maximum RPM in each cell type. The green box and bracket mark the intron 4–5 region expanded in panel B. PTBP1-responsive exons 5 and 15 are marked with arrowheads. (B) Sashimi plots of the Gabbr1 intron 4–5 region in mESCs, in mCtx neurons, and after Ptbp knockdown in mESCs. RPKM is plotted on the y-axis. PTBP1-responsive exon 5 is marked with an arrowhead. Exons encoding the two sushi domains and the 6-aa linker are marked on the conservation track below. (C) Immunoblot showing expression of GABBR1 protein relative to other proteins in mESCs and cortical neurons.











