
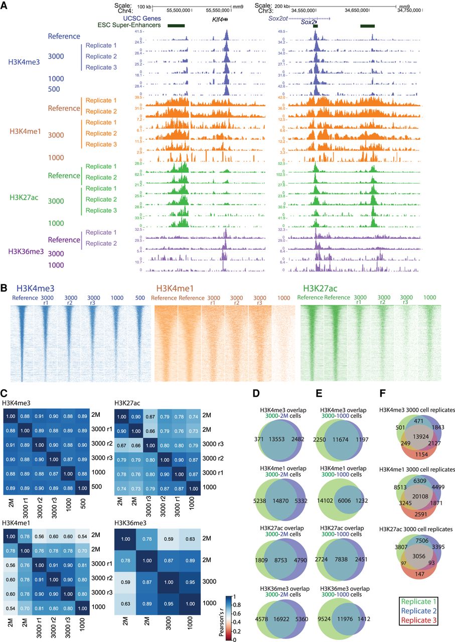
PnP-ChIP-seq using small quantites of bulk-sonicated cross-linked chromatin. (A) Gene-centered genome browser view for PnP-ChIP-seq of H3K4me3, H3K4me1, H3K27ac, and H3K36me3. (B) Heatmap of merged peak set for various starting amount of sonicated chromatin for PnP-ChIP-seq of H3K4me3, H3K4me1, H3K27ac, and H3K36me3. (r) Replicate. (C) Cross-correlations of PnP-ChIP-seq using tag counts of merged peak set. (D) Overlap between de novo peak calls of PnP-ChIP-seq and bulk ChIP-seq. (E,F) Overlap between de novo peak calls of PnP-ChIP-seq.











