
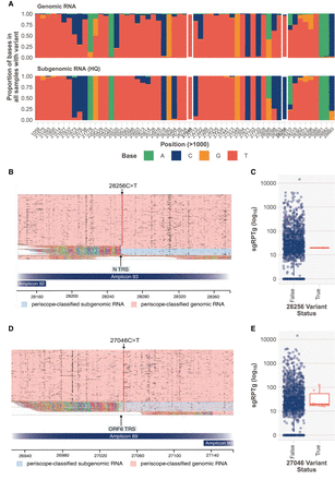
Variants in sgRNA. (A) Base frequencies at each of the variant positions called by ARTIC in each sample (multiple samples can be represented at one position), split by read class. White rectangles represent variants detailed in B and C. (B) SHEF-C0F96 has a 28,256C > T variant, of high quality that sits in the ORF N TRS sequence. This variant is not present in sgreads. (C) Normalized sgRNA expression (sgRPTg) for the N ORF in samples with the variant and without. N expression is one of the lowest in the cohort. (D) SHEF-C0C35 has 27,046C > T variant of high quality that sits in the TRS sequence. This variant is present in both gRNA and sgRNA. (E) ORF6 expression levels in samples with 27046C > T.











