
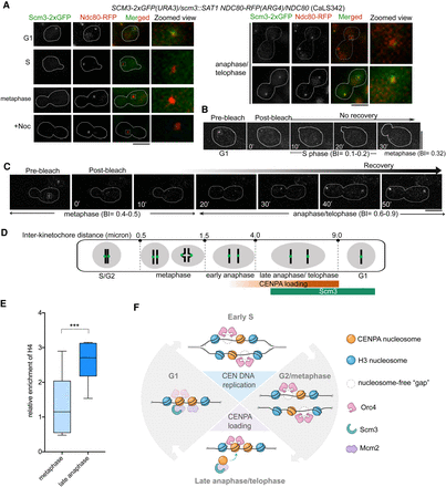
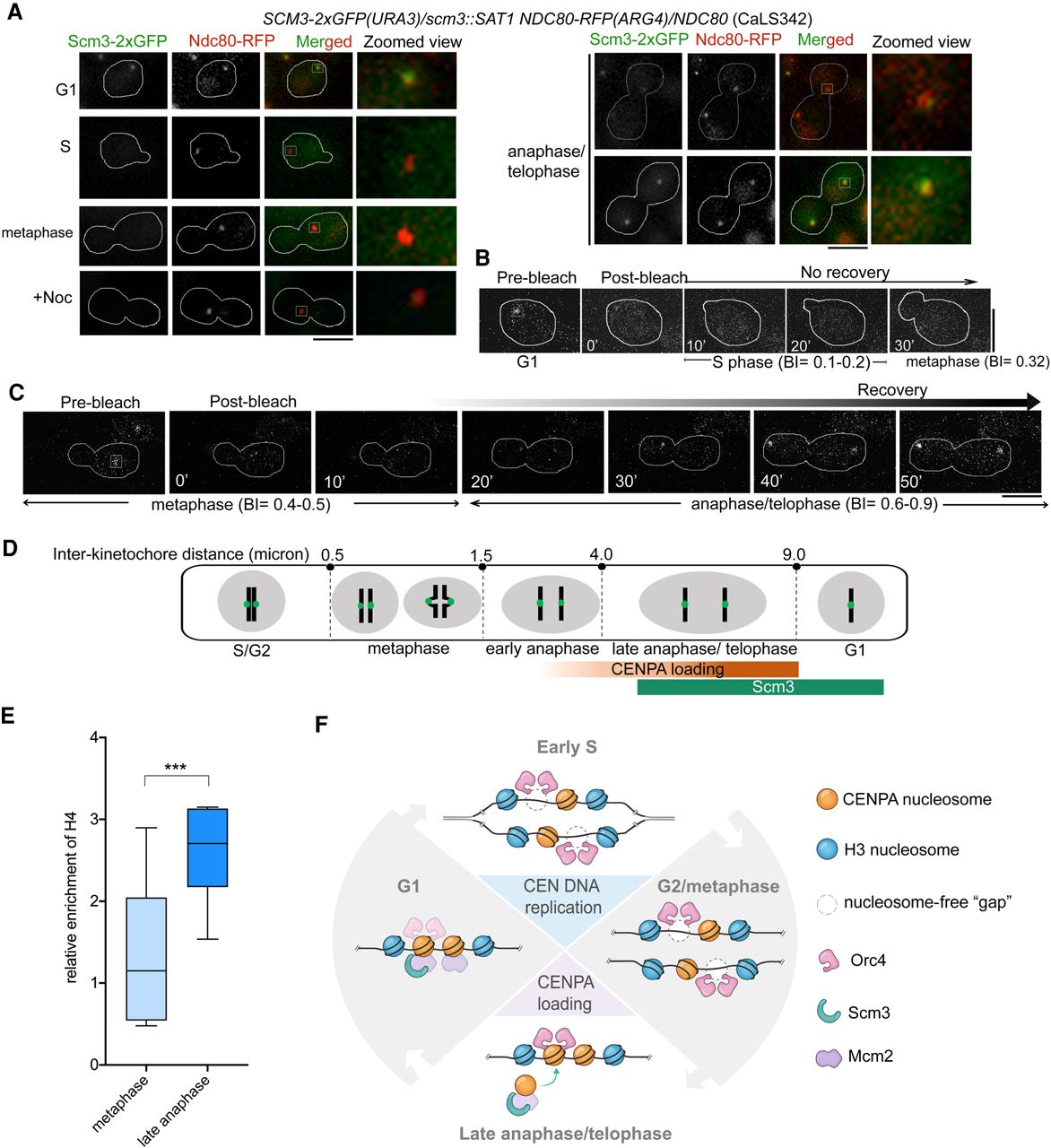
Scm3 loads CENPA during late anaphase/telophase in C. albicans. (A) Localization of Scm3 in CaLS342 (SCM3-2×GFP(URA3)/scm3::SAT1 NDC80-RFP(ARG4)/NDC80) cells coexpressing Scm3-2xGFP and a kinetochore marker, Ndc80-RFP, at various stages of the cell cycle. During late anaphase/telophase through G1 stage of the next cycle, Scm3 colocalizes with the kinetochore cluster. Absence of Scm3 at the unsegregated kinetochore cluster in the metaphase-arrested CaLS342 cells upon treatment with 20 µg/mL nocodazole (NOC; bottom, left panel). Scale bar, 5 μm. (B) A representative image of a G1 cell subjected to targeted photobleaching of CENPA (GFP) centromeric cluster. Images were captured at the indicated time points. GFP fluorescence could not be recovered even after 30 min of budding. Stages have been categorized according to the budding index (BI) and inter-kinetochore distance, as shown in Supplemental Figure S7B. Scale bar, 5 μm. n = 6. (C) A representative image of a metaphase cell subjected to targeted photobleaching of CENPA (GFP) centromeric cluster. Images were captured at the indicated time points. Fluorescence recovery could be observed after 30 min post bleaching (anaphase). Scale bar, 5 μm. n = 6. (D) Schematic showing cell cycle stages in C. albicans with the distance of separation of sister kinetochores (green circles). Correlation of inter-kinetochore distance with the cell cycle stages revealed an increase in the recovery of CENPA (GFP) from anaphase (>4-μm inter-kinetochore distance) and maximum recovery during anaphase/telophase (5- to 9-μm inter-kinetochore distance). These stages overlapped with the timing of Scm3 localization during late anaphase/telophase. (E) The relative enrichment of H4 at CEN7 normalized to LEU2 (a far-CEN locus) when SBC189 (URA3-TETp-CDC15/cdc15Δ::dpl200) (Bates 2018) was grown in presence of nocodazole (metaphase-arrested) and doxycycline (post-anaphase-arrested) shows a higher H4 occupancy at late anaphase. Two-way ANOVA; (***) P-value < 0.001; (ns) P-value > 0.05; n = 3. (F) A model to explain CENPA loading at late anaphase/telophase and centromere stabilization by the constitutive localization of Orc4 in C. albicans. During centromere DNA replication, CENPA molecules are probably partitioned to the replicated chromatids leaving gaps. Until then, centromeric chromatin is protected by localization of Orc4 at S phase, G2/metaphase, and anaphase. Scm3 localizes to the kinetochore toward the end of mitosis, loading new CENPA molecules by late anaphase/telophase, and remains associated with the kinetochore at G1, after which it is undetectable. Although experimentally proved localization of proteins are shown in solid colors, when the centromeric localization of these proteins is speculative, they are shown as a transparent haze.











