
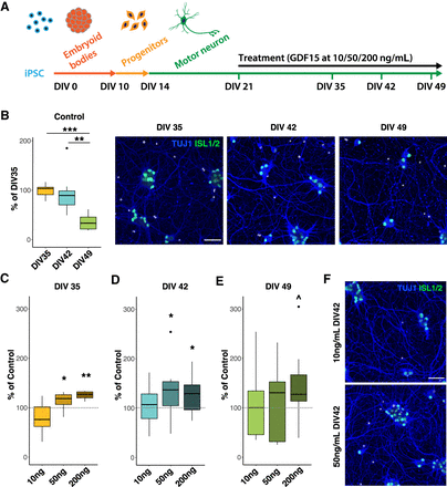
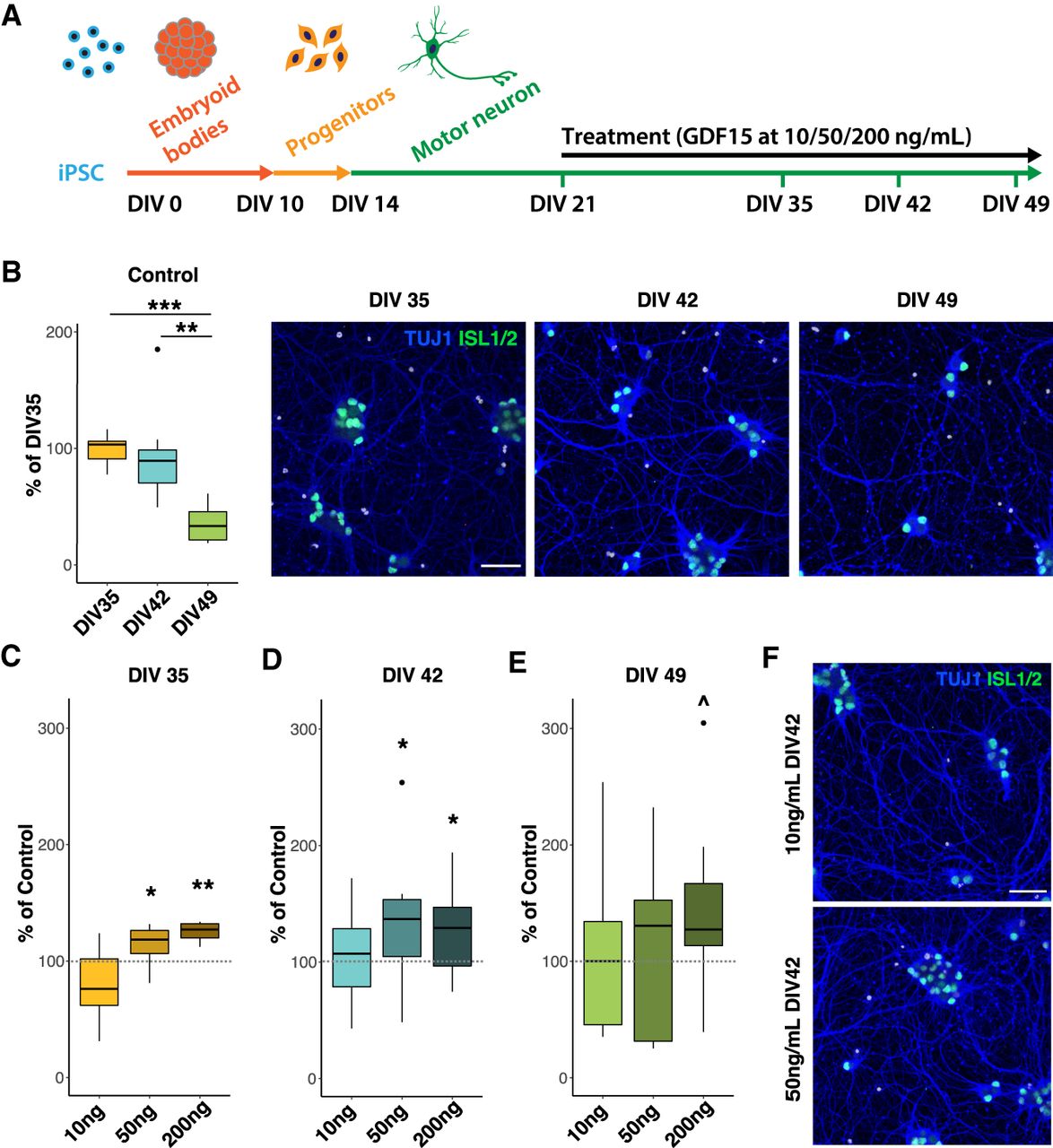
The oculomotor-enriched factor GDF15 protects human spinal motor neurons. (A) Schematic of the differentiation protocol for human iPSCs into motor neurons and the treatment with GDF15. (B) Human spinal motor neurons degenerate over time in culture when grown without growth factors. Representative images show immunostaining with antibodies against ISLET-1/2 (ISL1/2) and ßIII-tubulin (TUJ1). (C) At day 35 in vitro (DIV35), addition of 50 or 200 ng/mL GDF15 improves survival of motor neurons compared to control, but 10 ng/mL had no effect. (D) At DIV 42, 50 and 200 ng/mL GDF15 protects motor neurons. (E) At DIV 49, there is no significant effect of GDF15 at concentrations 10–200 ng/mL. (F) Representative images showing motor neurons treated with 10 ng/mL or 50 ng/mL GDF15 at DIV42. The scale bar in B and F is 50 µM. Student's t-test: (***) P < 0.001; (**) P < 0.01; (*) P < 0.05; (^) P < 0.1.











