
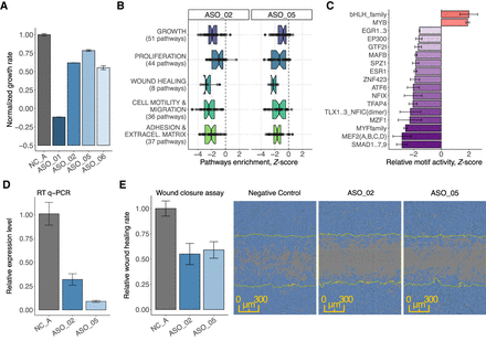
ZNF213-AS1 regulates cell growth, migration, and proliferation. (A) Normalized growth rate across four distinct ASOs (in duplicate) targeting ZNF213-AS1 as compared to six negative control samples (shown in gray). (B) Enrichment of biological pathways associated with growth, proliferation, wound healing, migration, and adhesion for ASO_02 and ASO_05. (C) Most consistently down- and up-regulated transcription factor binding motifs including those for transcription factors known to modulate growth, migration, and proliferation such as for example EGR family, EP300, GTF2I. (D) Knockdown efficiency measured by RT-qPCR after wound closure assay (72 h posttransfection) showing sustained suppression (65%–90%) of ZNF213-AS1. (E) Transfected, replated, and mitomycin C (5 µg/mL)-treated HDF cells were scratched and monitored in the Incucyte imaging system. Relative wound closure rate calculated during the 24 h postscratching shows 40%–45% reduction for the two targeting ASOs (ASO_02 [N = 10] and ASO_05 [N = 13]) as compared to NC_A transfection controls (N = 33, shown in gray) and the representative images of wound closure assay 16 h postscratching.











