
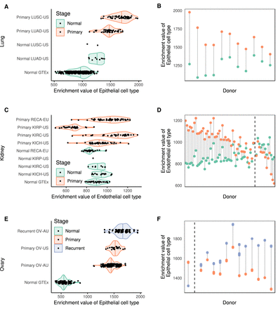
Alterations of the contributions of the major cell types to tissues in cancer. (A) xCell enrichments in epithelial cells in lung cancers and matched normal controls from the PCAWG project separated by cancer project: (LUAD-US) lung adenocarcinoma, TCGA, USA; (LUSC-US) lung squamous cell carcinoma, TCGA, USA. (B) Enrichment in matched normal and cancer lung samples by donor, pooled across the cancer projects. The P-value for the Mann–Whitney U test for the differences in epithelial contribution between normal and cancer samples in the LUAD-US project is: 8.1 × 10−6. (C) xCell enrichment in endothelial cells in kidney cancers and matched normal controls from the PCAWG project separated by cancer project. (RECA-EU) renal cell cancer, France, EU; (KIRP-US) kidney renal papillary cell carcinoma, TCGA, USA; (KIRC-US) kidney renal clear cell carcinoma, TCGA, USA; (KICH-US) kidney chromophobe, TCGA, USA. (D) xCell enrichments in matched normal and cancer kidney samples by donor. The adjusted P-values for the Mann–Whitney U test for the differences in endothelial contribution between normal and cancer samples in the RECA-EU, KIRC-US, KICH-US projects are respectively 3.8 × 10−12, 0.0024, and 0.65. (E,F) xCell enrichments in epithelial cells in ovarian cancers from the PCAWG project separated by cancer project (E) or by donor for matched primary and recurrent samples (F): (OV-AU) ovarian cancer, Austria; (OV-US) ovarian serous cystadenocarcinoma, TCGA, USA. The P-value for the Mann–Whitney U test for the differences in endothelial contribution between primary and recurrent samples in the OV-AU project is 3.6 × 10−27. The donors in B, D, and F are sorted based on the difference between the enrichments. The dashed lines in D and F separate the matched samples in which the enrichment of endothelial (epithelial) cells is larger in the cancer sample from those in which it is larger in the normal sample.











