
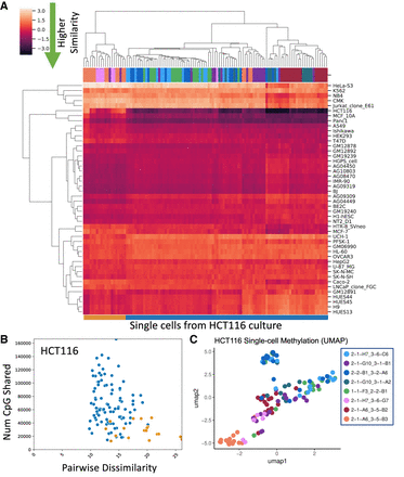
RETrace methylation characterization of HCT116 single cells. (A) Heat map utilizing z-scores of pairwise dissimilarity against ENCODE reference cell lines for each single cell. Column colors above the heat map denote the clone from which each single cell was derived. (B) Plot of pairwise dissimilarity between single cells and HCT116 versus the number of shared CpG sites. Colors correspond to the outgroup identified in the pairwise dissimilarity heat map. Higher pairwise dissimilarity from HCT116 was most likely due to lower coverage of informative CpG sites. (C) UMAP of all CpGs within the Ensembl regulatory build windows for all analyzed single cells (colors indicate ex vivo cell clone).











