
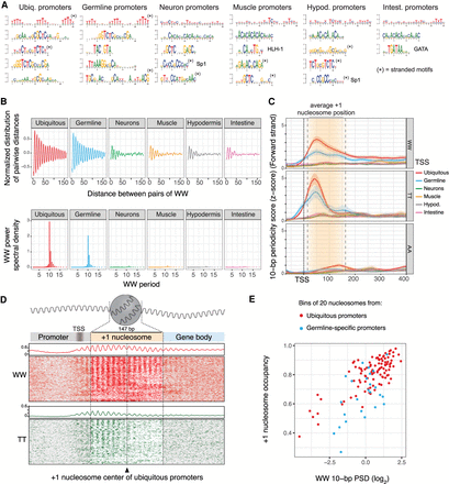
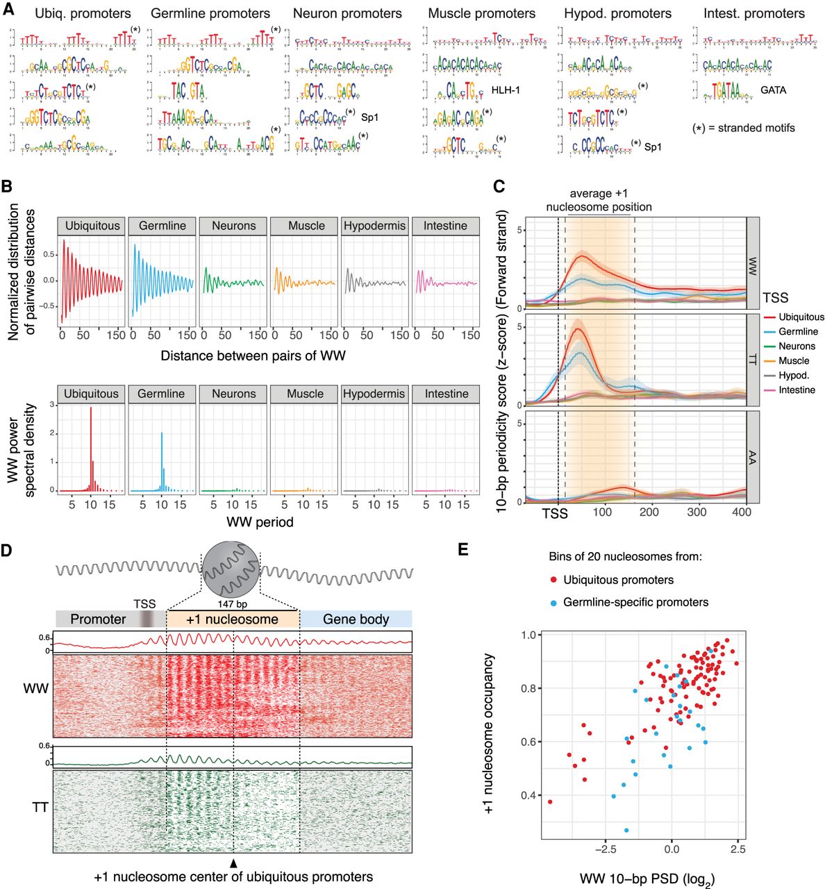
Ubiquitous and germline-specific promoters have strong 10-bp WW periodicity correlated with nucleosomes. (A) Motifs enriched in different classes of promoters. Sequences from −75 to +105 bp around the promoter centers were considered. (B, top) Normalized distribution of pairwise distances between WW dinucleotides found in the sequences from −50 bp to +300 bp relative to TSSs, for different classes of promoters. (Bottom) Associated WW power spectral densities (PSDs). (C) Metaplots of WW, TT, and AA 10-bp periodicity scores at different classes of promoters, aligned at TSSs. The +1 nucleosome position observed at ubiquitous and germline promoters (∼20–167 bp downstream from the TSS) is displayed by the shaded orange area delimited by dotted lines. (D) WW (red) and TT (green) dinucleotide occurrences observed at +1 nucleosomes of ubiquitous promoters (400-bp window centered at nucleosome dyads). Rows were shifted up to 5 bp to highlight the phased 10-bp periodic patterns. Summed dinucleotide occurrences are represented on top of each heatmap by a line plot. The average TSS positions of ubiquitous promoters (∼20 bp upstream of the +1 nucleosome edge) are displayed by the shaded gray area. (E) Correlation between +1 nucleosome occupancy and 10-bp WW periodicity in ubiquitous and germline-specific promoters. The +1 nucleosomes were binned by their nucleosome occupancy score, and the overall 10-bp WW periodicity was assessed in each bin (approximately 20 200-bp long nucleosomal sequences centered at nucleosome dyads). The y-axis represents the average nucleosome occupancy in each bin.











