
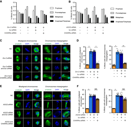
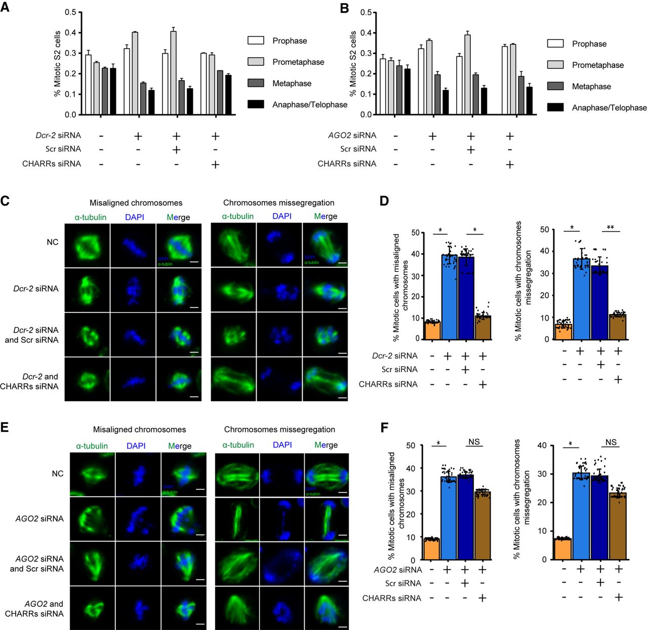
CHARRs can rescue Dcr-2 knockdown- but not AGO2 knockdown-induced cell division defects. (A,B) Percentages of S2 cells at each stage of mitosis in response to knockdown of Dcr-2 (A) or AGO2 (B) and treatment with either scrambled or derived siRNAs. n = 50 for each experiment. (C) Dcr-2 knockdown-induced chromosomes misalignment (left) and missegregation (right) and rescue by derived siRNAs, but not scrambled siRNA. (Green) Stained α-tubulin, (blue) DAPI. Scale bar, 2 μm. (D) Percentages of S2 cells at metaphase exhibiting misaligned chromosomes (left) and anaphase exhibiting lagging chromosomes (right) at different experimental conditions. n = 50 for each condition. (*) P < 0.05, (**) P < 0.01 (multiple group Student's t-test). (E,F) Similar to C and D except on AGO2 knockdown cells. n = 50 for each condition. (*) P < 0.05, (NS) not significant (multiple group Student's t-test).











