
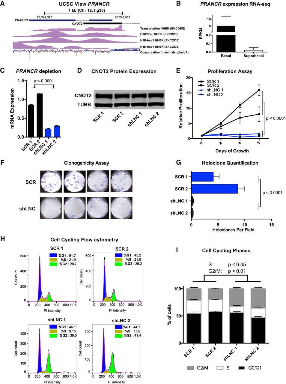
PRANCR is a novel epidermal lncRNA and is essential for keratinocyte proliferation and cell cycle progression. (A) Schematic of PRANCR locus on Chromosome 12, with UCSC tracks for transcription, H3K27ac, H3K4me3, and H3K4me1 from the ENCODE Project, and conservation tracks from phyloP. (B) PRANCR expression in basal and suprabasal layers from microdissected human epidermis. Bars, RPKM values with SEM; n = 2. (C) PRANCR mRNA expression in control (scrambled; SCR) and PRANCR-depleted (shLNC) progenitors. Bars, mean with SEM; n = 4; expression compared with one-way ANOVA. (D) Western blot for CNOT2, a protein expressed divergently from the PRANCR genomic locus, in SCR and shLNC progenitor cells. (E) Proliferation assay of control versus PRANCR-depleted progenitors, measured with a fluorescence-based cell quantification assay. Plotted values represent relative increase at each time point relative to day 0. n = 4; dots represent mean value with SEM. Comparisons performed by two-way ANOVA. (F) Holoclone assay of control and PRANCR-depleted keratinocytes. Representative images are shown. (G) Quantification of holoclones from control and PRANCR-depleted keratinocytes; bars, mean with SEM; n = 12 each. Differences tested using one-way ANOVA. (H) Flow cytometric analysis of cell cycle using propidium iodide DNA staining, comparing normal and PRANCR-depleted human epidermal keratinocytes. Graphs represent FlowJo analysis of the flow cytometric results of ≥10,000 cells using the Dean–Jett–Fox model for each cell replicate. (I) Quantification of cell cycling phases based on data from experiments in three independent keratinocyte lines, represented in H and Supplemental Fig. S3. Bars, mean with SEM; n = 3 independent keratinocyte cell lines, with ≥10,000 cells per line. Comparisons performed by one-way ANOVA followed by Dunnett's multiple comparison test. (SCR1/2) Scrambled short hairpin 1 or 2; (shLNC1/2) short hairpin RNA 1 or 2 targeting PRANCR.











