
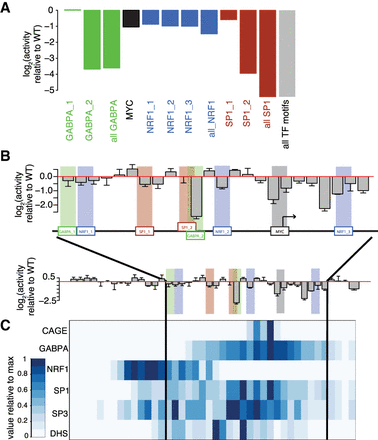
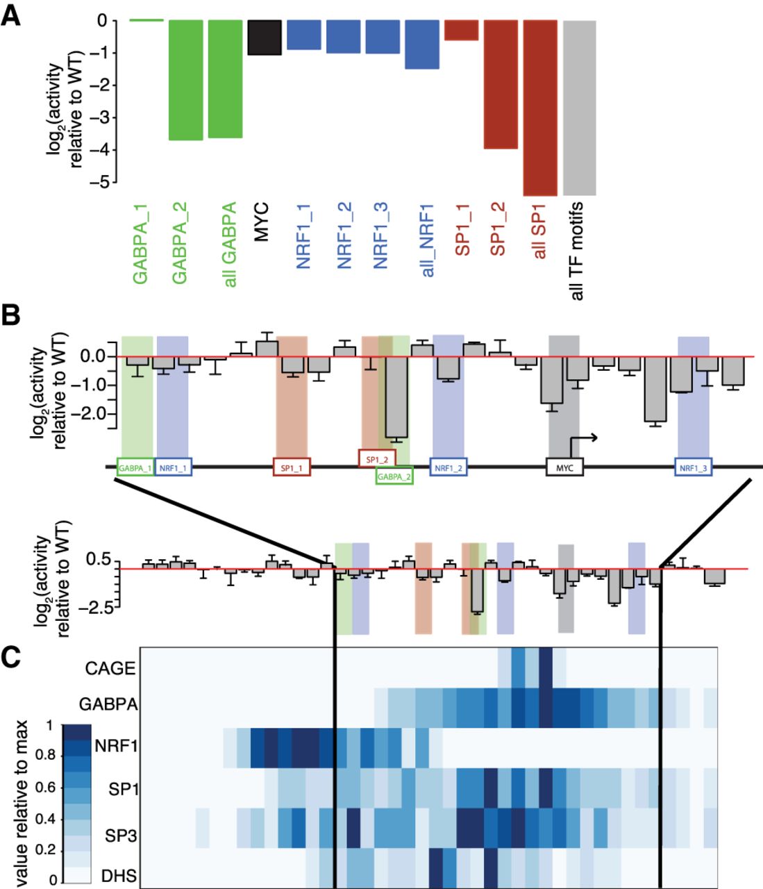
Characterization of the Pwp2 promoter. (A) Mutation of specific TF motifs leads to decreased transcriptional activity. Bar plots showing log2 activity relative to WT constructs with single TF motif mutations or mutations of all motifs of each TF. Due to low coverage of BCs per promoter, we adjusted the threshold on the minimal number of required BCs per promoter mutant to 1. (B) Mutation of 10-bp windows reveals highly variable effects on promoter activity. Bar plots showing transcriptional activity relative to the WT construct of promoters with mutated windows near the TSS (top), where most changes are seen, compared to the entire promoter (bottom). Tiling 10-bp windows were mutated to a random CpG-free sequence to assess the contribution of each window to transcriptional activity. Error bars show ±1 SD of three replicates. A schematic view of a region of the Pwp2 promoter that contains TF motifs (shown in colored boxes) and the TSS (indicated by arrow) is shown between the bar plots. (C) TF binding partially overlaps with regions important for transcriptional activity. Heat map displaying reads per 10-bp window for mRNA 5′ ends (CAGE), GABPA, NRF1, SP1, SP3 ChIP-seq, and DNase I hypersensitivity mapping at the endogenous Pwp2 promoter (DHS). Scale is equal to promoter representation at the bottom of panel B.











