
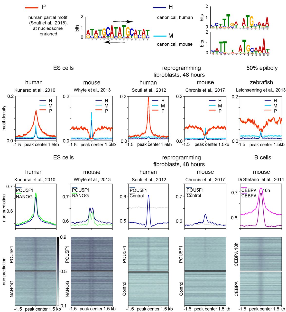
Species-specific chromatin recognition features of POU5F1 homologs. (A) Logos of motifs recognized by human POU5F1 (P indicates partial; H, canonical), and by mouse POU5F1 (M indicates canonical). Arrows show the matches to the partial nucleosomal motif of Soufi et al. (2015) on the forward and reverse strands of human palindromic motif. (B–D) Densities of partial human motif (P), human canonical motif (H), and mouse canonical motif (M) in the POU5F1/Pou5f3 ChIP-seq data from the sources indicated at the top. (E–G) Nucleosome predictions for the ChIP-seq genomic regions from the sources indicated at the top.











