
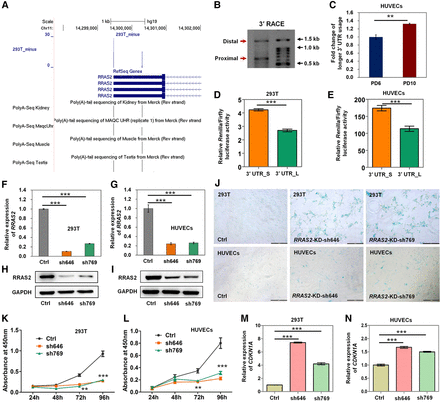
Decreased RRAS2 protein level via 3′ UTR lengthening causes senescence in human cells. (A) PA-seq track of 293T cells and PolyA-seq track of four representative human samples for RRAS2 in the UCSC Genome Browser. (B) 3′ RACE products separated by agarose gel electrophoresis to confirm distal and proximal pA sites in human cells. Right lane, molecular weight marker. (C) RRAS2 has a higher usage of the distal pA site in HUVECs at PD10 than at PD6, as determined by qRT-PCR. (D,E) Luciferase activity from a reporter containing the short 3′ UTR compared with that from the reporter containing 3′ UTR_L in 293T cells (D) and HUVECs (E). (F,G) Validation of RRAS2 knockdown by two different shRNAs (sh646 and sh769) by qRT-PCR in 293T cells (F) and HUVECs (G). (H,I) Western blot confirmation of RRAS2 knockdown in 293T cells (H) and HUVECs (I). GAPDH served as the loading control. (J) SA-β-gal staining for 293T cells (upper panels) and HUVECs (lower panels) without (Ctrl) and with RRAS2 knockdown (RRAS2-KD). Scale bar, 200 µm. (K,L) CCK-8 analysis of 293T cell (K) and HUVEC (L) proliferation without (Ctrl) and with RRAS2 knockdown. (M,N) Increased CDKN1A expression upon RRAS2 knockdown in 293T cells (M) and HUVECs (N), as determined by qRT-PCR. (***) P < 0.001, (**) P < 0.01, two-tailed t-test.











