
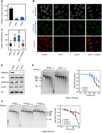
HNRNPU is required to maintain nuclear architecture. (A) Relative expression of Hnrnpu (against Actb) in the control (shCtrl) and Hnrnpu knockdown (shU-1 and shU-2) as detected by qRT-PCR. The error bars denote SD (n = 3). (***) P < 0.001, t-test. (B) Immunofluorescence analyses of C23, H3K9me3, and HNRNPU. Scale bar, 10 µm. (C) Quantification of heterochromatin foci (H3K9me3) in response to Hnrnpu knockdown and rescuing. In total, 87 to 90 cells were analyzed for H3K9me3. (***) P < 0.001, Wilcoxon rank-sum test. (D) Western blot analysis with antibodies against specified proteins; Actin and H3 as loading controls. (E,F) Global chromatin structure as detected by DNase I digestion in AML12 (E) and HepG2 (F) cells. (Left) Gel images of genomic DNA digested by DNase I at different concentrations. (Right) Percentages of high molecular weight (MW) genomic DNA (>8 kb) determined by Image J software. Error bars indicate SD (n = 3).











