
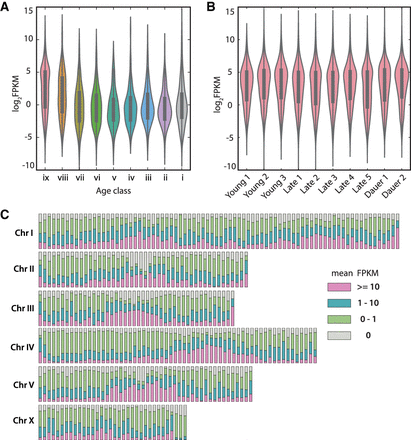
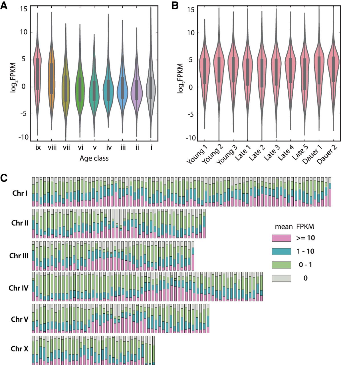
Figure 2.
Expression increases over time. (A) Expression values for P. pacificus genes from different age classes in an RNA-seq data set of late larvae and adults (Late 1) indicate that older age classes are expressed at higher levels. (B) Age class ix genes are expressed at a constitutively high level in all 10 developmental transcriptomes. (C) Distribution of expression classes across the P. pacificus chromosomes.











