
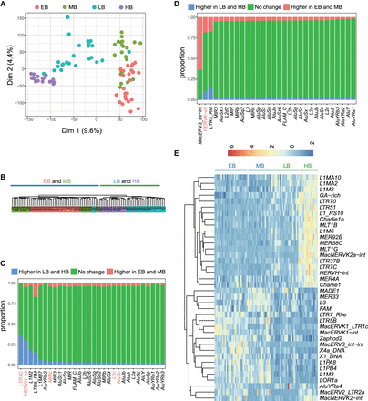
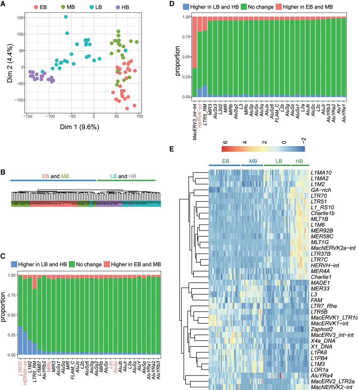
Transposable elements define the distinct cellular states of EPI cells from EB through to HB. PCA (A) and hierarchical clustering (B) analyses using the expression profiles of transposable elements segregated the EPI cells of EB and MB from those of LB and HB. (C) Transposable element subfamilies that showed biased expression in LB and HB stages. (D) Transposable element subfamilies that showed biased expression in EB and MB stages. In C and D, columns are split into segments, representing loci with higher expression in LB and HB (P-values < 0.05) (Higher in LB and HB), loci with higher expression in EB and MB (Higher in EB and MB), and loci with no expression difference in all stages (No change). (E) Differentially expressed transposable element subfamilies (FDR < 0.05) also identified the naive-primed transition at blastocyst stages. All data were obtained from 90 batch 2 EPI cells (EB, 29 cells; MB, 20 cells; LB, 24 cells; and HB, 17 cells).











