
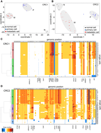
Single-cell copy number profiling of primary and metastatic tumors. (A,B) MDS plots of single-cell copy number profiles from patients CRC1 and CRC2. (C,D) Hierarchical one-dimensional clustered heat maps of single-cell integer copy number profiles from patients CRC1 and CRC2. Heat map colors correspond to the integer copy number values in the single cells. Clusters of cells with similar profiles are labeled in colored bars on the left-hand side, and cancer genes are annotated on the x-axis.











