
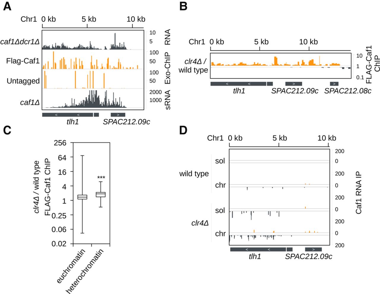
Heterochromatic transcripts are degraded on chromatin by the Ccr4-Not complex. (A) ChIP-exo (orange; middle) sequencing of endogenously tagged Flag-Caf1 in wild-type cells and untagged cells showing that Caf1 is enriched at subtelomeric tlh and SPAC212.09c genes. Caf1 localization overlaps with transcription (top; gray) and siRNA generation (bottom; gray). Scale bars on the right denote RNA read numbers normalized to total number of reads mapping to protein coding genes (RNA) or reads per million (Exo-ChIP and sRNA). (B) ChIP sequencing of endogenously tagged Flag-Caf1 in clr4Δ cells over wild-type cells. Caf1 is enriched at chromatin when clr4 is deleted. Scale bars on the right denote fold change of Flag-Caf1 ChIP in clr4Δ over wild-type cells. (C) Box plots of Flag-Caf1 ChIP showing that in clr4Δ cells, Caf1 is more localized to heterochromatic loci than in wild-type cells. (***) P < 0.001. (D) Sequencing of Flag-Caf1–bound RNA from soluble (sol) and chromatin (chr) fractions. tlh RNA associates more with Caf1 from the chromatin than the soluble fraction in both wild-type and in clr4Δ cells. Reads from + and − strands are depicted in orange and gray, respectively. Scale bars on the right denote RNA read numbers normalized to total number of reads mapping to protein coding genes.











