
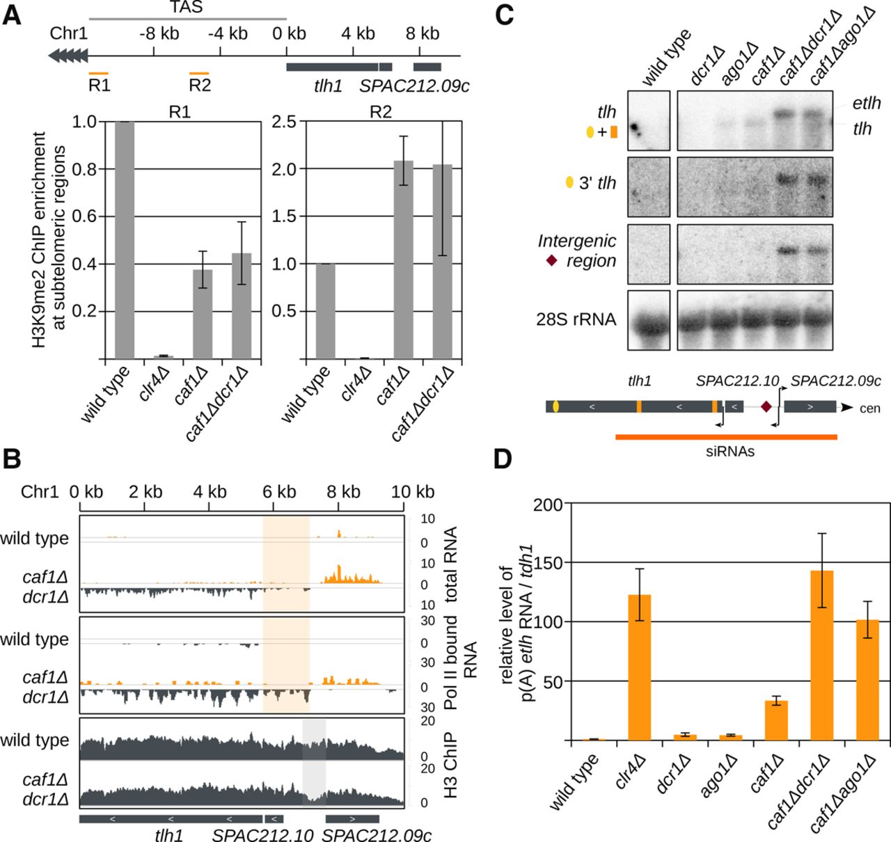
In caf1Δdcr1Δ cells, transcriptional silencing is lost. (A) ChIP experiment showing that in caf1Δdcr1Δ cells H3K9me2 is not lost at regions between telomeric repeats and the transcribed tlh gene. The S. pombe genome assembly is incomplete in the subtelomeric region, but additional insert clones from the telomere plasmid library with the sequence of the telomere-associated region (TAS) are available at www.pombase.com. Error bars, SE of three independent experiments. Region 1 (R1) is next to the telomere, and region 2 (R2) is ∼6 kb away from telomeric repeats. tlh is ∼10 kb upstream of the telomeric repeats. (B) Sequencing reads in indicated cells are plotted over the subtelomeric region. (Top) In caf1Δdcr1Δ cells, silencing in the subtelomeric region is lost. Reads between SPAC212.10 and SPAC212.09c can be detected. Reads from + and − strands are depicted in orange and gray, respectively. Scale bars on the right denote total RNA read numbers normalized to all reads mapping to protein coding genes. Highlighted in orange are reads that map upstream of tlh1. (Middle) RNA Pol II–associated RNA. Pol II starts transcription in caf1Δdcr1Δ cells upstream of the annotated tlh gene; in wild-type cells, it starts at the annotated transcription start. Reads from + and − strands are depicted in orange and gray, respectively. Scale bars on the right denote RNA read numbers normalized to total number of reads mapping to protein coding genes. Highlighted in orange are reads that map upstream of tlh1. (Bottom) H3 ChIP sequencing, showing a nucleosome-free region (highlighted in gray) upstream of the Pol II–associated RNA tlh reads. Scale bars on the right denote reads per million. (C) Northern blot showing accumulation of two distinct tlh products. (tlh) three probes mapping to the annotated tlh sequence; (3′ tlh) one probe mapping to the 3′ end of tlh; (Intergenic region) one probe hybridizing between SPAC212.10 and SPAC212.09c; and (28S rRNA) 28S rRNA probe as loading control. In caf1Δdcr1Δ and caf1Δago1Δ cells, a longer transcript (etlh) is accumulating. (D) Quantification of subtelomeric etlh transcripts in indicated strains by RT-qPCR reverse transcribed with oligo(dT). In caf1Δ cells, etlh silencing is strongly reduced. In caf1Δdcr1Δ and caf1Δago1Δ cells, silencing of the etlh transcript is lost. Error bars, SE of more than three independent experiments. Reverse transcription was performed with oligo(dT) primer, and qRT-PCR was performed with primers for etlh. The wild type was set to one.











