
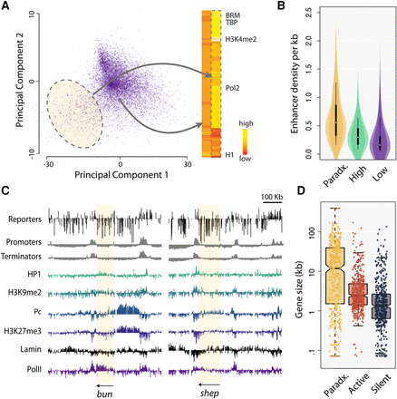
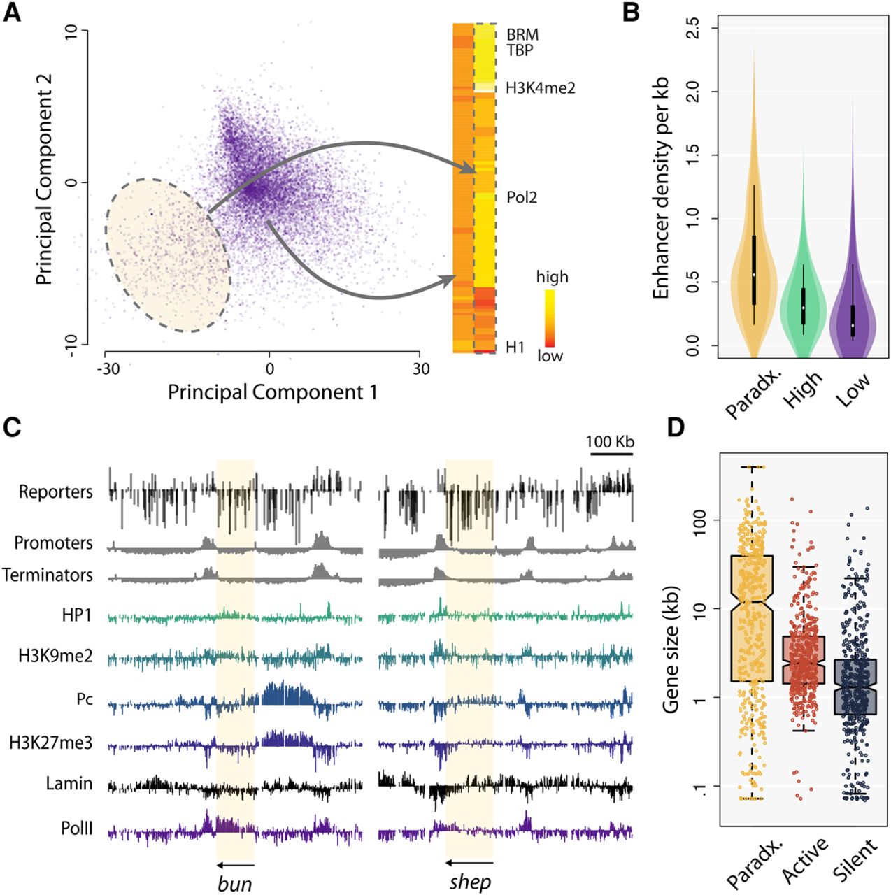
Paradoxical domains contain all the signatures of activity but are deficient in promoter and terminator contacts. (A) (Left) Principal component analysis of the chromatin features at insertion sites where the reporters are expressed at low levels. Highlighted: insertions with chromatin features divergent from the majority. (Right) Heat map of the chromatin features. The cloud highlighted on the PCA has the features of euchromatin. This means that some reporters expressed at low level are inserted in euchromatin (called paradoxical chromatin). (B) The violin plots show that paradoxical chromatin is rich in enhancers. The distribution of enhancer density in domains of high and low expression is shown for comparison. (C) Examples of paradoxical chromatin domains (shadowed in yellow). Reporters inserted in bun and shep are expressed at low levels (top track), yet the genes are expressed and euchromatic (bottom tracks). In contrast, the contacts with active promoters and terminators are low in bun and shep (second and third tracks). The HP1 and Polycomb (Pc) levels in bun and shep are typical of active genes. (D) Genes in paradoxical chromatin are exceptionally long (circular permutations, P < 0.001), causing a deficit of contacts with terminators. The notches and whiskers are default values from R (R Core Team 2016).











