
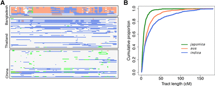
Distribution of chromosomal segments with domesticated ancestry in wild rice. (A) Ancestry assignment for wild rice from different regions. Each row represents a chromosome of one individual. Data for Chromosome 7 is presented. Bar colors indicate ancestry as follows: (gray) wild rice; (coral) aus; (blue) indica; (green) japonica. Introgression in Bangladesh is dominated by aus; Thailand is dominated by indica. Chinese wild rice harbors tracts of both indica and japonica ancestry. (B) Cumulative distribution of ancestry tract lengths from different subgroups of domesticated rice.











