
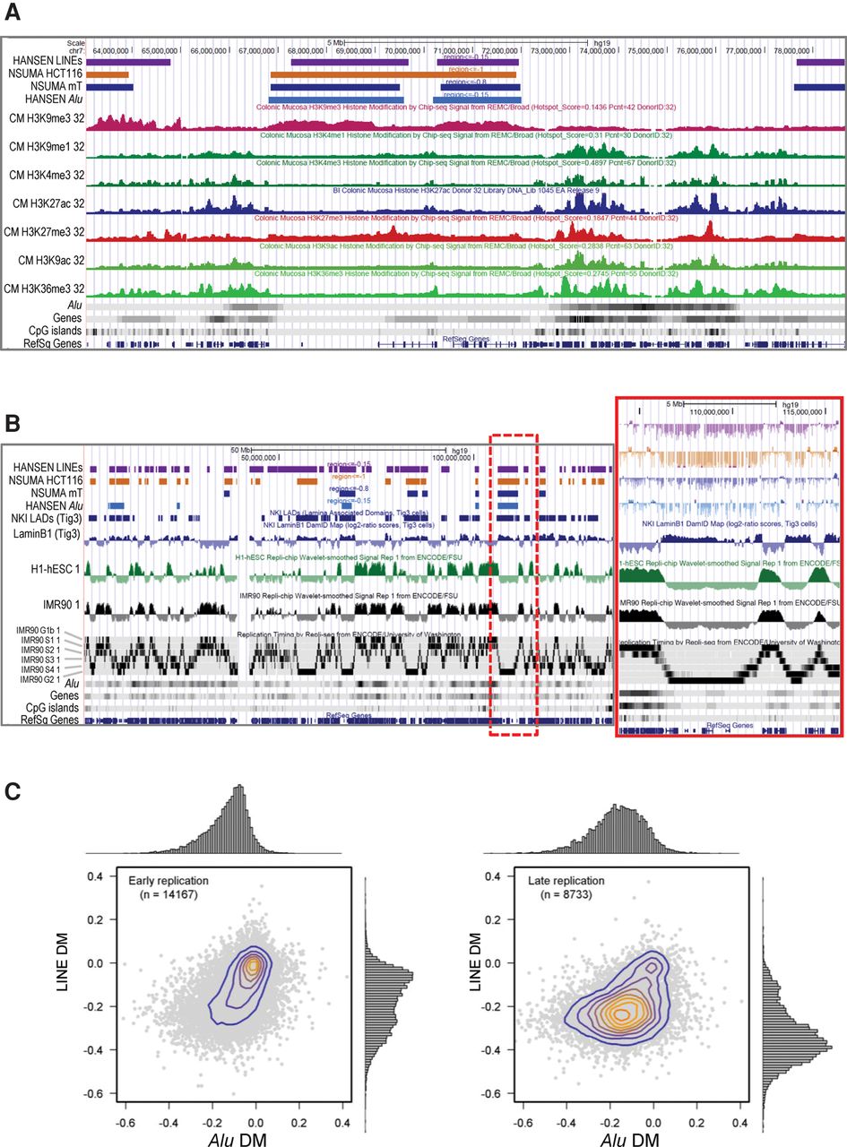
(A) Relationships in the genomic distribution of colon cancer DNA hypomethylation and histone modification profiles of normal human colonic mucosa. Data have been displayed using the UCSC Genome Browser and represent (from top to bottom): the hypomethylated regions for LINEs analyzed by WGBS in three colorectal carcinomas, for Alu repeats analyzed by NSUMA in three colorectal carcinomas, for Alu repeats analyzed by NSUMA in HCT116 cell line, for Alu repeats analyzed by WGBS in three colorectal carcinomas, and the histone modification profiles for human colonic mucosa produced by the Roadmap Epigenomics Consortium. (B) Distribution of colon cancer hypomethylated regions concurs with nuclear lamina associated domains and late DNA replication. The inset shows a detailed view of genomic elements in the region enclosed by a red dotted line. (C) Alu and LINE differential methylation in colorectal cancer in relation to replication timing in IMR90 cells. Each dot represents a region of 100 kb.











