
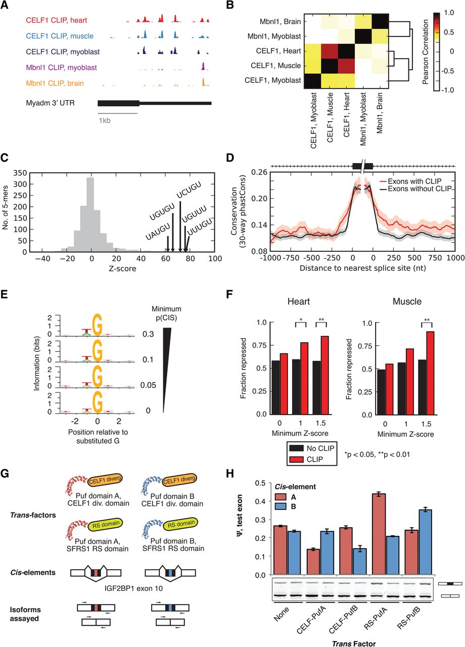
CELF1 binds to consistent locations across cells and tissues and represses splicing of bound exons. (A) CELF1 CLIP-seq read coverage across the 3′ UTR of the mouse Myadm gene. Binding locations are highly correlated between muscle and heart. (B) Correlation of CLIP tag densities in 5-nt windows across all 3′ UTRs expressed in mouse heart, muscle, and myoblasts. (C) Histogram of enrichment Z-scores of 5mers based on frequency of occurrence in CELF1 heart CLIP clusters relative to control regions from the 3′ UTRs. (D) Meta-exon analysis of conservation (mean + 95% confidence interval of phastCons score in 5-nt windows shown) at a range of distances from 3′ and 5′ splice sites of exons with (red) and without (black) overlapping CELF1 CLIP clusters in heart. n = 432 skipped exons shown. (E) Information content (relative entropy compared to uniform) of genomic positions in regions where CELF1 CLIP-seq reads map, grouped by the frequency of substitution in CLIP reads relative to genome of the central G position. (F) Fraction of significantly repressed exons (Ψ at 7 d < Ψ in control animals) with or without CLIP clusters, at three thresholds of monotonicity Z-score from CELF1 overexpression time courses in heart and muscle. Significance was assessed by binomial test, where the number of events with CLIP clusters that were repressed was compared to the fraction of events without CLIP clusters that were repressed. (G) Design of experiment involving splicing reporters and Pumilio-based synthetic splicing factors, as well as assessment of splicing by qRT-PCR. (H) Tethering the divergent domain of CELF1 to a cassette exon in a splicing reporter by Pumilio fusion promotes exon skipping. In a positive control, tethering of RS domains to the cassette exon enhances exon inclusion. Enhancement by RS and repression by CELF1 occur only when the Pumilio domain has affinity for the inserted oligonucleotide. See also Supplemental Figures S3 and S4 and Supplemental Table S5.











