
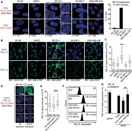
Reactivation of X-linked genes in breast cancer cell lines can lead to an increase of protein amount. (A) Z-projections of 3D RNA FISH show representative examples of TBL1X expression (red) at XIST domains (white) in normal (WI-38 and HMEC) and breast cancer cell lines (ZR-75-1, SK-BR-3, and MDA-MB-436). In ZR-75-1 cells, arrowheads indicate active X chromosomes and the arrow the XIST-coated chromosome. On the right, bar graph shows levels of TBL1X expression from XIST domains, with reactivation in ZR-75-1 cells. (B) Immunostaining shows TBL1X protein (green). The dynamic range (DR) of the brightness and contrast of each image (ImageJ) is indicated below. (C) Boxplot shows the intensity of TBL1X immunostaining for each cell line. The upper whisker represents the maximum value, upper quartile 75%, median 50%, lower quartile 25%, and lower whisker the minimum value of the data set. The number of nuclei analyzed is indicated above the x-axis. (***) P < 0.001 using the Student's t-test. WI-38, ZR-75-1, SK-BR-3, and MDA-MB-436 are compared with HMEC. (D) The inset of two ZR-75-1 nuclei from C shows a combination of TBL1X protein immunofluorescence staining (green) and RNA FISH for TBL1X (red) and XIST (gray). In the left nucleus, where TBL1X is expressed only from the active X chromosome, the IF signal intensity is 1140 a.u., whereas in the right nucleus, where both Xa and Xi TBL1X alleles are expressed, the intensity is as high as 1560 a.u. (E) Boxplot shows the levels of TBL1X signal intensity either in the whole cell population (bulk; left box) or in cells in which TBL1X is expressed only from the active X chromosome (middle box) or when TBL1X is expressed from all X chromosomes (right box). The upper whisker represents the maximum value, upper quartile 75%, median 50%, lower quartile 25%, and lower whisker the minimum value of the data set. Nuclei number analyzed is indicated above the x-axis. (F) Cell sorting of ZR-75-1 cells based on TBL1X signal intensity. An IgG antibody has been used as negative control. (G) Bar graph shows the level of TBL1X expression from the XIST-coated X chromosome by pyrosequencing at SNP rs16985675. Left bar represents the gDNA control, which is in agreement with the allelic imbalance (i.e., one Xi allele and two Xa alleles). Data represent the mean values ±SEM. (***) P < 0.001; (**) P < 0.01; (*) P < 0.05 using the Student's t-test.











