
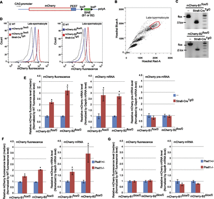
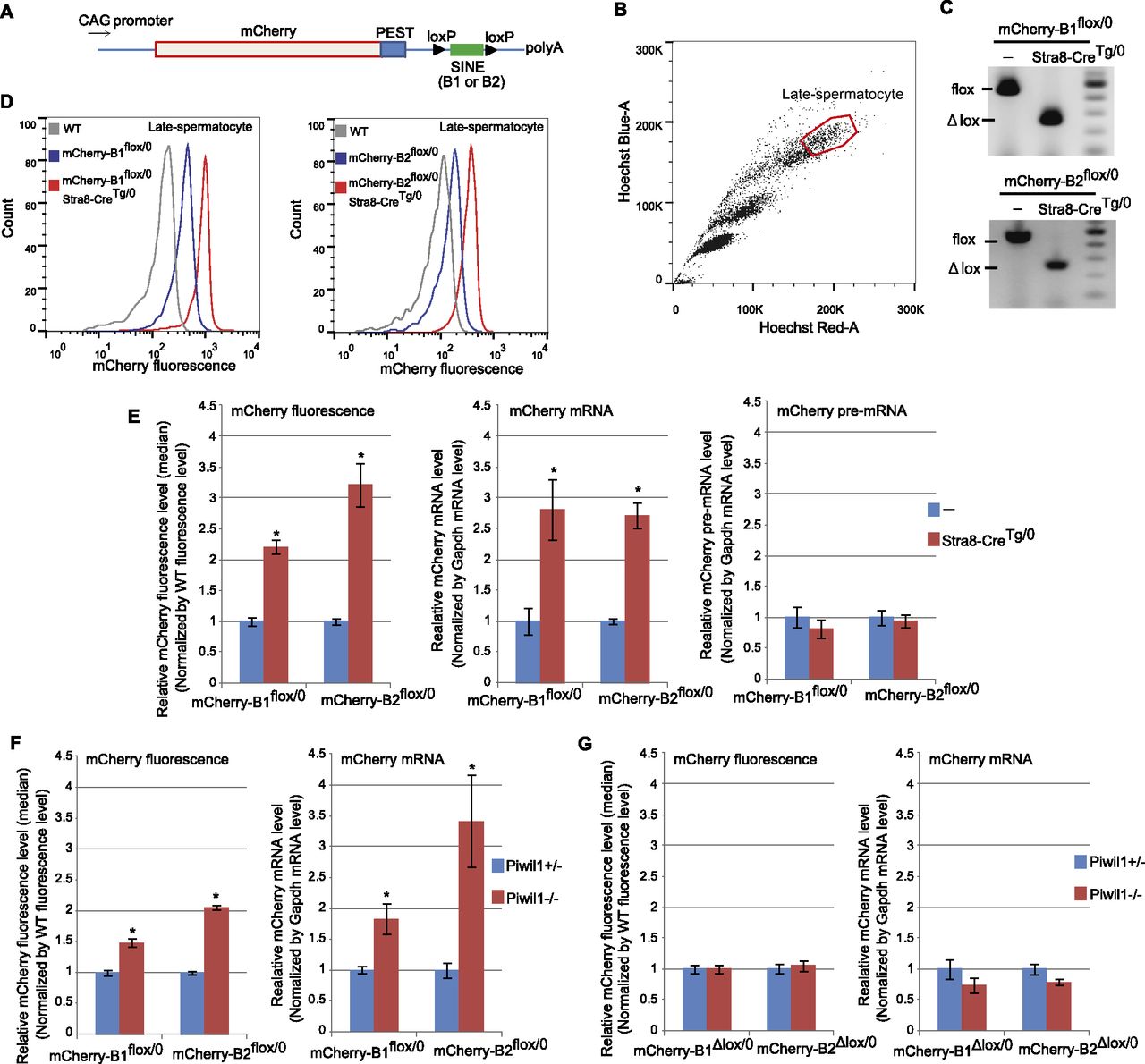
B1 and B2 SINE sequences confer instability to mRNAs. (A) A schematic representation of a transgene construct. The PEST motif was fused to the C terminus of the mCherry protein, which results in a shorter half-life of the protein. (B) FACS analysis of testicular cells from 28-dpp mice using Hoechst 33342. (C) Deletion of B1 (top) and B2 (bottom) sequences from transgenes in late spermatocytes from Stra8-Cre mice. A set of PCR primers spanning LoxP sites was used for PCR. (D) The increase of mCherry fluorescence upon deletion of retrotransposon sequences. (E) mCherry fluorescence (left), mCherry mRNA (center), and mCherry pre-mRNA (right) levels in the absence (blue) or the presence (red) of Stra8-Cre allele in late spermatocytes are shown. RNA levels were measured by q-PCR. Error bars represent the SE (n = 3). (*) P < 0.05 (Student’s t-test). (F,G) PIWIL1 targets B1 and B2 sequences for degradation. mCherry fluorescence (left) and mCherry mRNA (right) levels in Piwil1+/− (blue) and Piwil1−/− (red) late spermatocytes are shown. Error bars represent the SE (n = 3). (*) P < 0.05 (Student’s t-test).











