
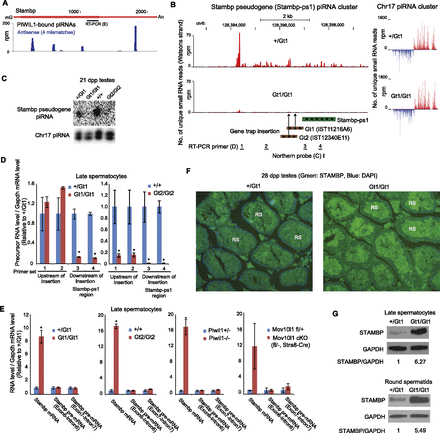
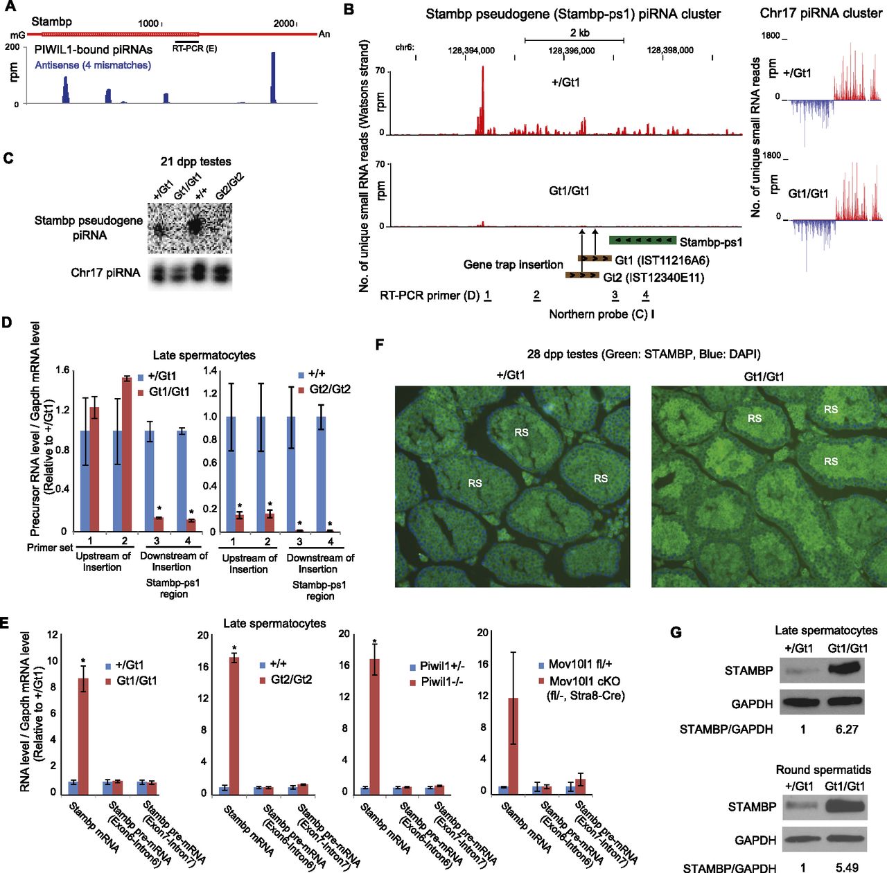
The Stambp pseudogene regulates its cognate mRNA via the piRNA pathway. (A) Distribution of PIWIL1-associated piRNAs matched to Stambp mRNA in the antisense orientation. CDS is represented by the hatched region in mRNA. (B) Structure of the Stambp-ps1 piRNA cluster. The Stambp pseudogene (Stambp-ps1) is indicated in green. The insertion sites of the two gene trap lines (Gt1 and Gt2) are indicated by arrows and brown bars. piRNAs generated from this locus and Chr 17 piRNA cluster (control) in Stambp-ps1+/Gt1 and Stambp-psGt1/Gt1 mice are shown. Watson (Crick) strand piRNAs are shown in red (blue). (C) Northern blotting analysis of a piRNA derived from Stambp-ps1. The location of the probe used is shown in B. (D) q-PCR analysis of the putative piRNA precursor in Stambp-ps1Gt1/Gt1 (left) and Stambp-ps1Gt2/Gt2 (right) late spermatocytes. The locations of the primers used are shown in B. Error bars represent the SD (n = 4). (*) P < 0.01 (Student’s t-test). (E) q-PCR analysis of Stambp mRNA and pre-mRNA in Stambp-ps1Gt1/Gt1, Stambp-ps1Gt2/Gt2, Piwil1−/−, and Mov10l1 CKO late spermatocytes. Error bars represent the SE (n = 3 for Mov10l1 CKO and n = 4 for others). (*) P < 0.01 (Student’s t-test). (F) Immunofluorescence analysis of Stambp protein. Round spermatids (RS) are located at the center of seminiferous tubules and indicated. (G) Western blot analysis of Stambp protein. Late spermatocytes and round spermatids were FACS-isolated from 26-dpp mouse testes.











