
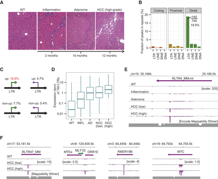
LTR promoters are activated in mouse HCCs. (A) Representative liver histological sections at the indicated stages of carcinogenesis in Mdr2 KO mice. (B) Fraction of peaks overlapping with repetitive elements in the sense direction. Nearly 19% (140/740) of up-regulated distal peaks overlap with LTR elements. (C) Fractions of peaks overlapping with LTRs according to the (sense versus antisense) direction of transcription and the degree of up-regulation. (D) Expression levels of the 140 LTRs in normal (WT), inflammatory (INFL), adenoma (AD), low-grade, and high-grade HCC tissues. The data are means over tumors belonging to a given histological group (tpm + 0.005). (E) CAGE signal of the most significantly up-regulated LTR promoter at the indicated stages of the liver disease. The signal increases as the disease develops. CAGE tags are pooled for each group and visualized using the ZENBU Browser. (F) Expression patterns of LTRs selected from four different subfamilies.











