
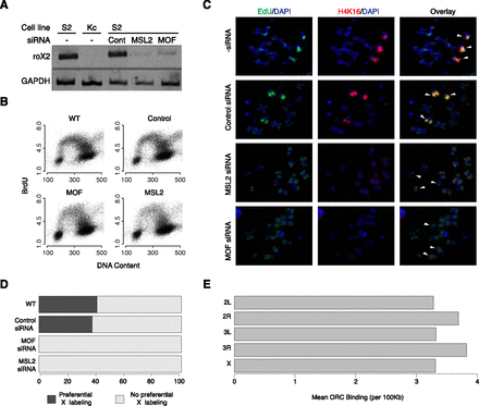
DCC-mediated H4K16 hyperacetylation promotes origin activation on the male X chromosome. (A) Depletion of MSL2 or MOF destabilizes the DCC. MSL2 or MOF was depleted in male (S2) cells using dsRNA, and the stability of the DCC was assessed by RT-PCR of the roX2 noncoding RNA. GAPDH served as a control. (B) Depletion of the DCC knockdown does not impair the cell cycle. The cell cycle profiles of MOF or MSL2 siRNA-treated cells are similar to those of untreated cells or cells treated with control siRNA. (C) A functional DCC is required for the preferential replication of the X chromosome. Wild-type and dsRNA-treated cells were pulse-labeled with EdU (green) after release from HU arrest and then allowed to complete S phase before being arrested in metaphase. White arrowheads designate the X chromosomes. (D) Quantitation of the data in panel C. At least 100 metaphase spreads were counted for each condition. (E) Hyperacetylation of the X chromosome does not increase the selection of potential origins (ORC binding). The density of ORC binding (per 100 kb) in S2 cells is plotted for each chromosome.











