
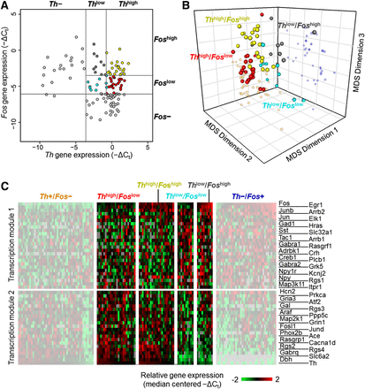
Input-driven intermediate phenotypes. (A) Intermediate input-based cell types. Bivariate plot of single cells obtained from hypertensive rats (Fig. 2A) based on their expression of Th and Fos. Finer classifications of single cells that express both input-type markers are included. The gray line segments in the upper right quadrant of the plot represent the threshold limits used to define four intermediary cell subtypes: (1) Thhigh/Foslow (red circles); (2) Thhigh/Foshigh (yellow circles); (3) Thlow/Foslow (cyan circles); (4) Thlow/Foshigh (gray circles) cells. A 30% quantile limit of Th expression of the single cells from hypertensive rats was used to define which cells would be classified as Thlow and Thhigh. The median Fos expression value of the intermediary cells was used to define Foslow and Foshigh cells. (B) Locating intermediate cell types in multidimensional gene expression space. Three-dimensional MDS projection of single cells with the four intermediate subtype classifications applied. These intermediate subtypes lie in between the extreme groups (smaller more transparent spheres). Cells with higher Th expression are positioned closer to the extreme Th+/Fos− subtypes while cells with more dominant Fos expression are positioned closer to the extreme Th−/Fos+ subtypes group. Alternative viewing perspectives of the 3D MDS projections are included in Supplemental Figure S6B,D,F. (C) Gene expression gradients in intermediate cell types. Gene expression gradient pattern observed in heat map across intermediate cell groups. Focusing on the middle region in between the whited-out sections of the heat map, gene expression gradient patterns occur across the “intermediate” input-based cell groups. Moving from left to right, the overall expression patterns of genes in transcription module 1 and transcription module 2 transition from one extreme subtype to the other. Single cells that have more dominant Th expression have gene expression profiles more similar to cells within the Th+/Fos− subtypes, whereas cells with more dominant Fos expression have expression patterns similar to the Th−/Fos+ subtypes.











