
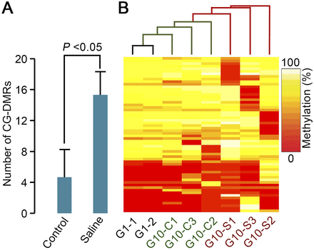
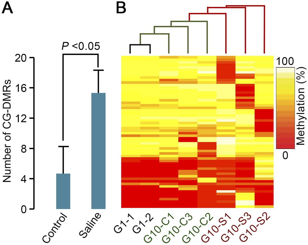
Multigenerational propagation on saline soil increases the accumulation of regional clusters of differentially methylated CG positions (CG-DMRs). (A) Comparison of the number of regional clusters of differentially methylated CG positions (CG-DMRs) (as defined in Methods) identified in saline soil (Saline) and control G10 plant genome samples. Results shown are means ±SD. (B) Hierarchical clustering of samples based on identified CG-DMRs.











