
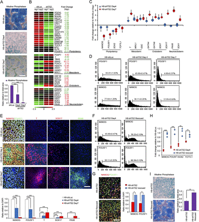
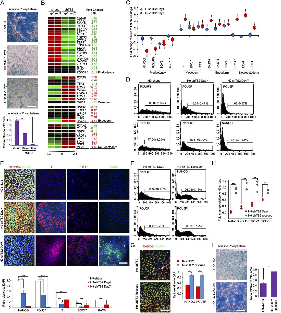
Effect of tsRMST knockdown on pluripotency maintenance of hESCs. (A) Alkaline phosphatase staining and quantification of hESCs transfected with control (shLuc) or shTS2 virus at 4 and 7 d post-viral transduction. (Scale bar) 200 μm. (B) Heat map clustering analysis of genes related to pluripotency, neuroectoderm, mesoderm, and endoderm in shLuc- and shTS2-transduced hESCs. Relative fold changes are listed. Green and red values represent fold change for down- and up-regulation, respectively. (C) qRT-PCR analysis of RNA isolated from hESCs transfected with control or shTS2 virus at 4 and 7 d post-viral transduction, to detect pluripotency-related genes (NANOG, POU5F1, SOX2, TCF7L1), and lineage-specific genes, including mesodermal markers (T, GSC, MIXL1), endodermal markers (SOX17, GATA4, GATA6, SOX7), and neuroectodermal markers (PAX6, SOX1). (D) Fluorescence-activated cell sorting (FACS) analysis of NANOG+ and POU5F1+ cell populations in hESCs transfected with shLuc or shTS2 virus at 4 and 7 d post-viral transduction. Three independent transfections were performed to determine the mean. (E) Immunocytochemistry analysis and quantification of the expression of NANOG, POU5F1 (pluripotency markers), T (mesodermal marker), SOX17 (endodermal marker), and PAX6 (ectodermal marker) in shTS2-transduced hESCs at 4 and 7 d post-viral transduction. (Scale bar) 20 μm. (F) FACS analysis of NANOG+ and POU5F1+ cell populations in shTS2 virus-transfected hESCs and shTS2-rescue hESCs. Three independent transfections were performed to determine the mean. (G) Immunocytochemistry analysis and quantification of the expression of NANOG and POU5F1 (pluripotency markers) in shTS2 virus-transfected hESCs and shTS2-rescue hESCs. (Scale bar) 20 μm. (H) qRT-PCR analysis of pluripotency-related genes (POU5F1, NAONG, SOX2, TCF7L1) in RNA isolated from shTS2 virus-transfected and shTS2-rescue hESCs. (I) Alkaline phosphatase staining and quantification of shTS2 virus-transfected hESCs with or without tsRMST coexpression (shTS2-rescue). (Scale bar) 200 μm. All indicated P-values were estimated by the two-tailed two-sample t-test. Significance: (*) P < 0.05; (**) P < 0.01; and (***) P < 0.001.











