
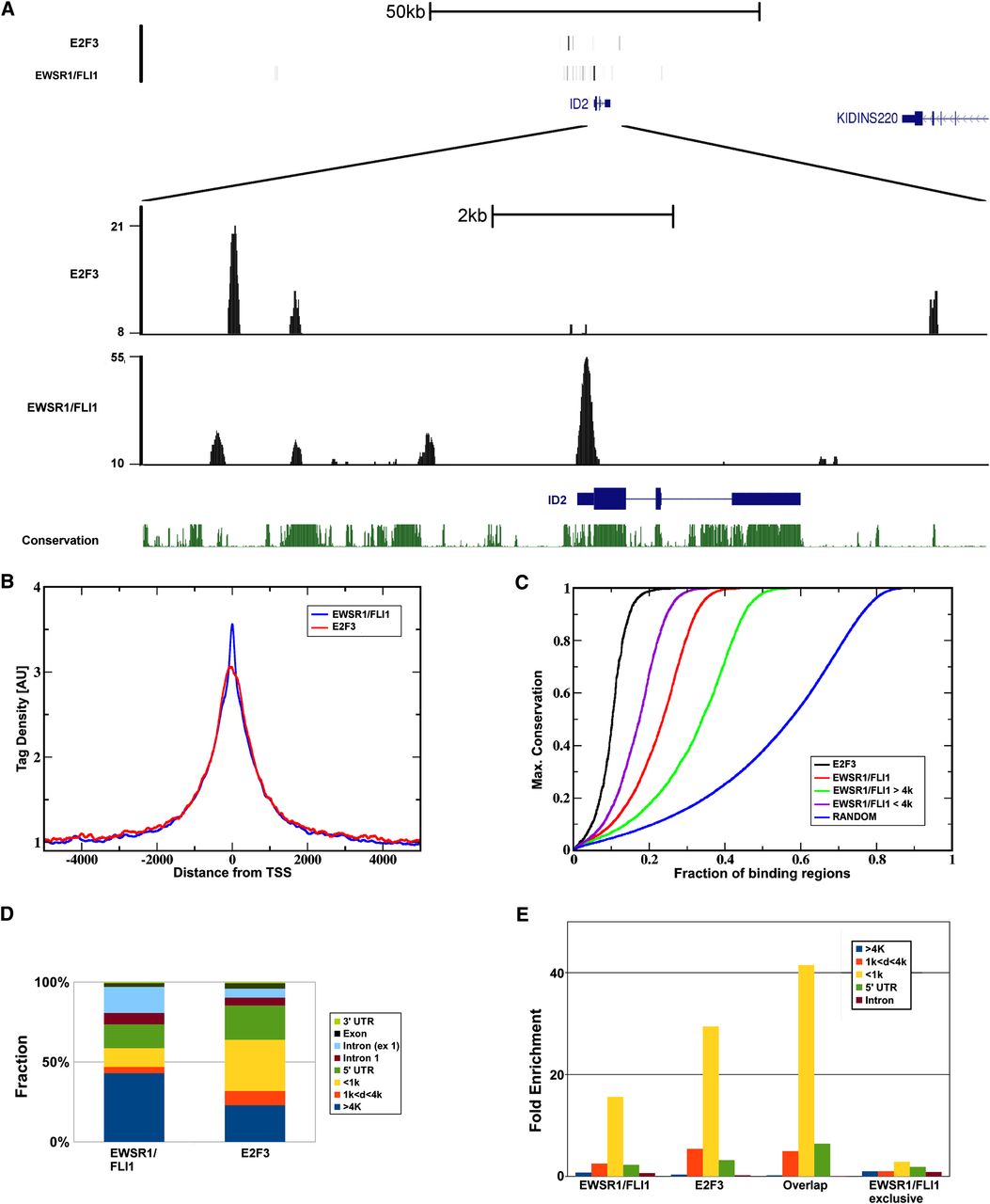
Characterization of DNA binding regions. (A) ChIP-seq tag density plot for EWSR1/FLI1 and E2F3: Regions of significantly increased tag densities typically occur as clusters in relatively small, focal regions, with little or no signal between clusters. In an ∼130-kb genomic region (upper plot), increased densities are almost exclusively observed in the immediate vicinity (lower plot) of ID2, a known regulatory target of ETS factors. Both E2F3 as well as EWSR1/FLI1 demonstrate partially overlapping regions of increased tag densities. (B) Increased binding close to transcription start sites: relative number of reads covering regions centered at transcription start sites. Shown is the tag density averaged over all RefSeq annotated transcription start sites normalized to one at a large distance for EWSR1/FLI1 and E2F3 chromatin immunoprecipitations. (C) High conservation of binding regions: fraction of binding regions (abscissa) with a maximal conservation smaller or equal to the value on the ordinate. More than 90% of the E2F3 binding regions had a maximum conservation score >0.5, and in 75% conservation reached the maximum value of one. EWSR1/FLI1 binding regions, too, show a high degree of conservation, regardless of whether they are located within proximal promoter regions or in distal regions. As a reference, the random curve estimates the behavior of unselected regions in the genome. (D,E) Gene compartments. (D) Distribution of binding events with respect to RefSeq gene annotations: In comparison to E2F3, a significantly larger proportion of EWSR1/FLI1 binding occurs in intergenic (>4k from closest gene) and intronic regions. (E) Enrichment of binding events in gene compartments estimated by comparison to randomized binding demonstrates a very strong promoter bias for E2F3 binding, and to a somewhat lesser extent, EWSR1/FLI1. The latter is in part explained by colocalization of both factors. EWSR1/FLI1 binding regions not overlapping with E2F3 demonstrate only weak promoter bias.











