
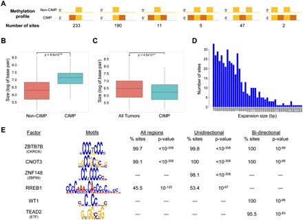
Expansion of hypermethylation sites in CIMP. (A) Summary of the different types of CIMP-unique expansion of hypermethylation sites. Each colored rectangle denotes a positive methylation signal. (Yellow rectangles) DNA methylation regions shared by all tumors; (orange rectangles) DNA methylation regions observed only in CIMP tumors. (B) Boxplot comparing the sizes of hypermethylated regions in non-CIMP and CIMP tumors at the 488 sites with apparent expansion in CIMP. (Red box) Contains sites in non-CIMP tumors; (blue box) contains sites in CIMP tumors. The P-value for the difference detected is indicated. (C) Boxplot comparing the sizes of all other hypermethylated regions in non-CIMP and CIMP tumors. (Red box) Contains sites shared by all tumors (n = 3133); (blue box) contains sites unique to CIMP tumors (n = 1507). The P-value for the difference detected is indicated. (D) The size distribution of the expanded methylation regions in CIMP. The number of sites is tabulated for each length of the CIMP-specific expansions observed. (E) Motif analysis of all expansion regions (entire regions containing both the shared hypermethylation and the CIMP-specific expansions, n = 1180), unidirectional subset (CIMP-specific expansion that extends in only one direction from the shared hypermethylation, n = 423), and bidirectional subset (CIMP-specific expansion that extends both 5′ and 3′ from the shared hypermethylation, n = 22). The frequency of observing each motif within each subset of sequences is expressed as a percentage (% sites). The P-value of enrichment testing for individual motifs in each data set is indicated.











